HOME   LIST
‹–   –›

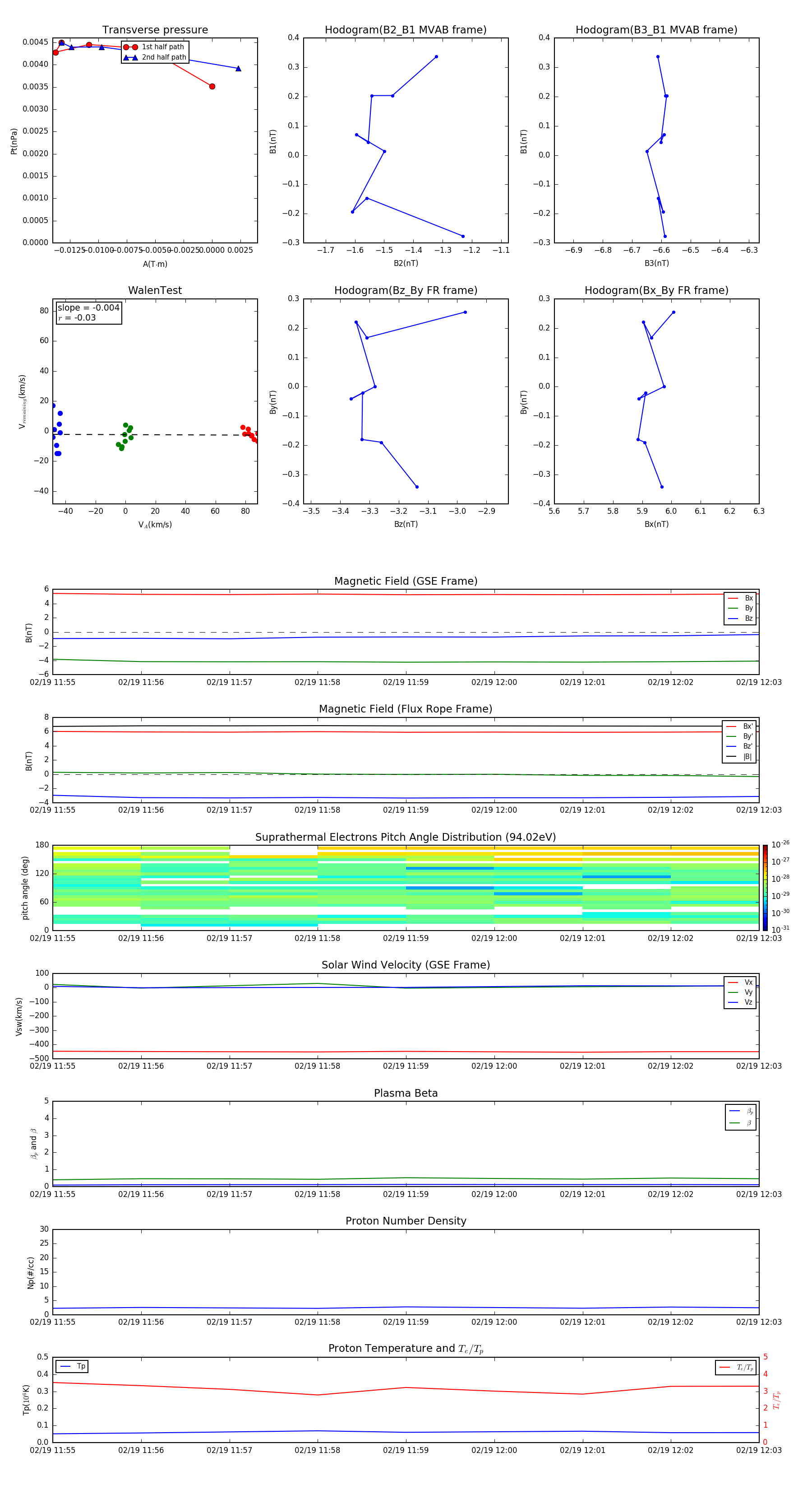
Flux Rope in 1998

Flux Rope Event 1998-02-19 11:55 ~ 1998-02-19 12:03 (9 minutes)


plot