HOME   LIST
‹–   –›

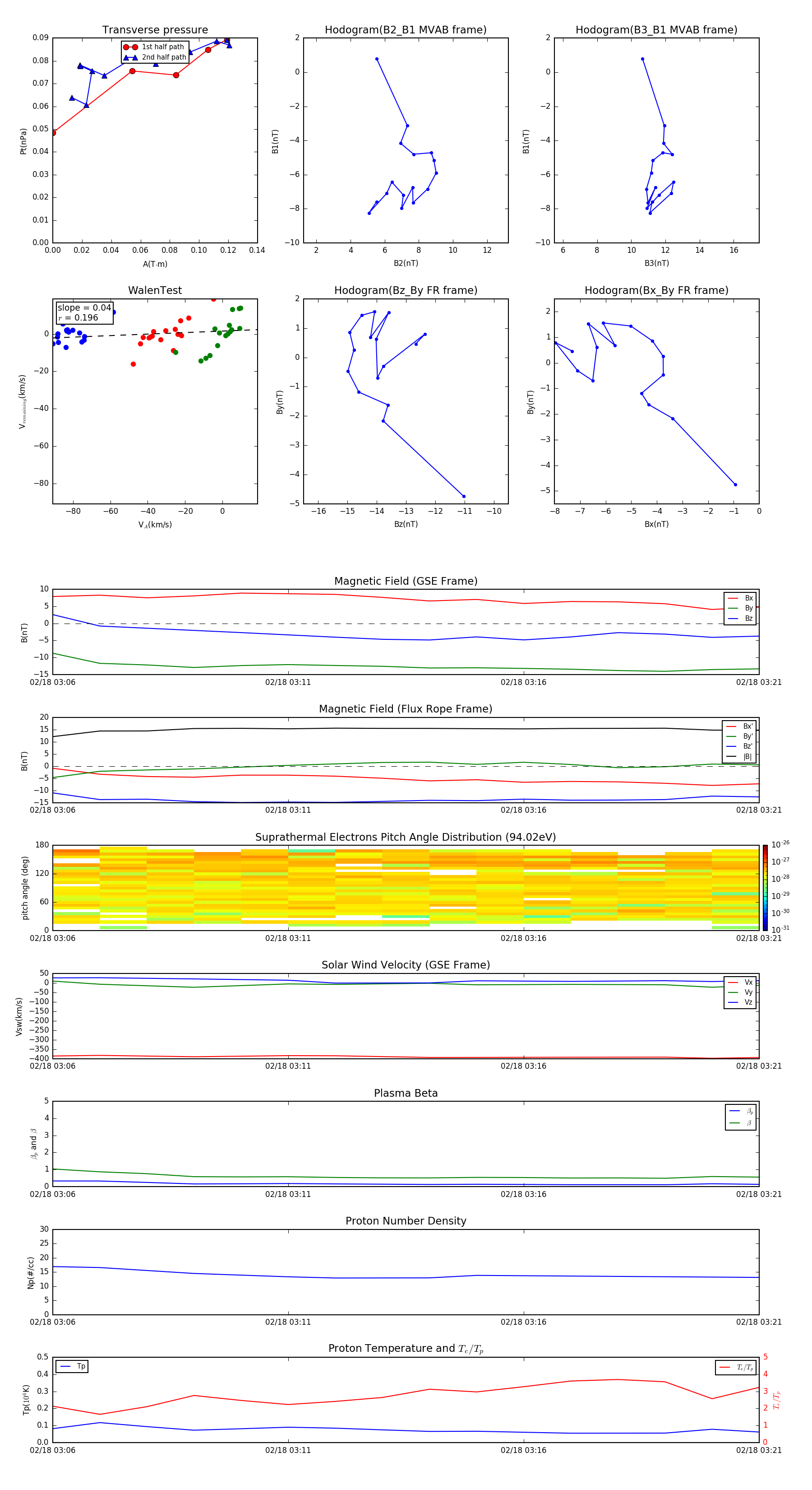
Flux Rope in 1998

Flux Rope Event 1998-02-18 03:06 ~ 1998-02-18 03:21 (16 minutes)


plot