HOME   LIST
‹–   –›

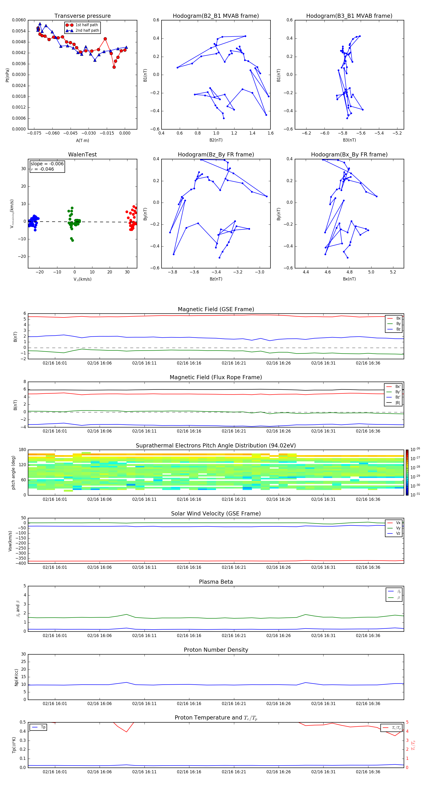
Flux Rope in 1998

Flux Rope Event 1998-02-16 15:58 ~ 1998-02-16 16:40 (43 minutes)


plot