HOME   LIST
‹–   –›

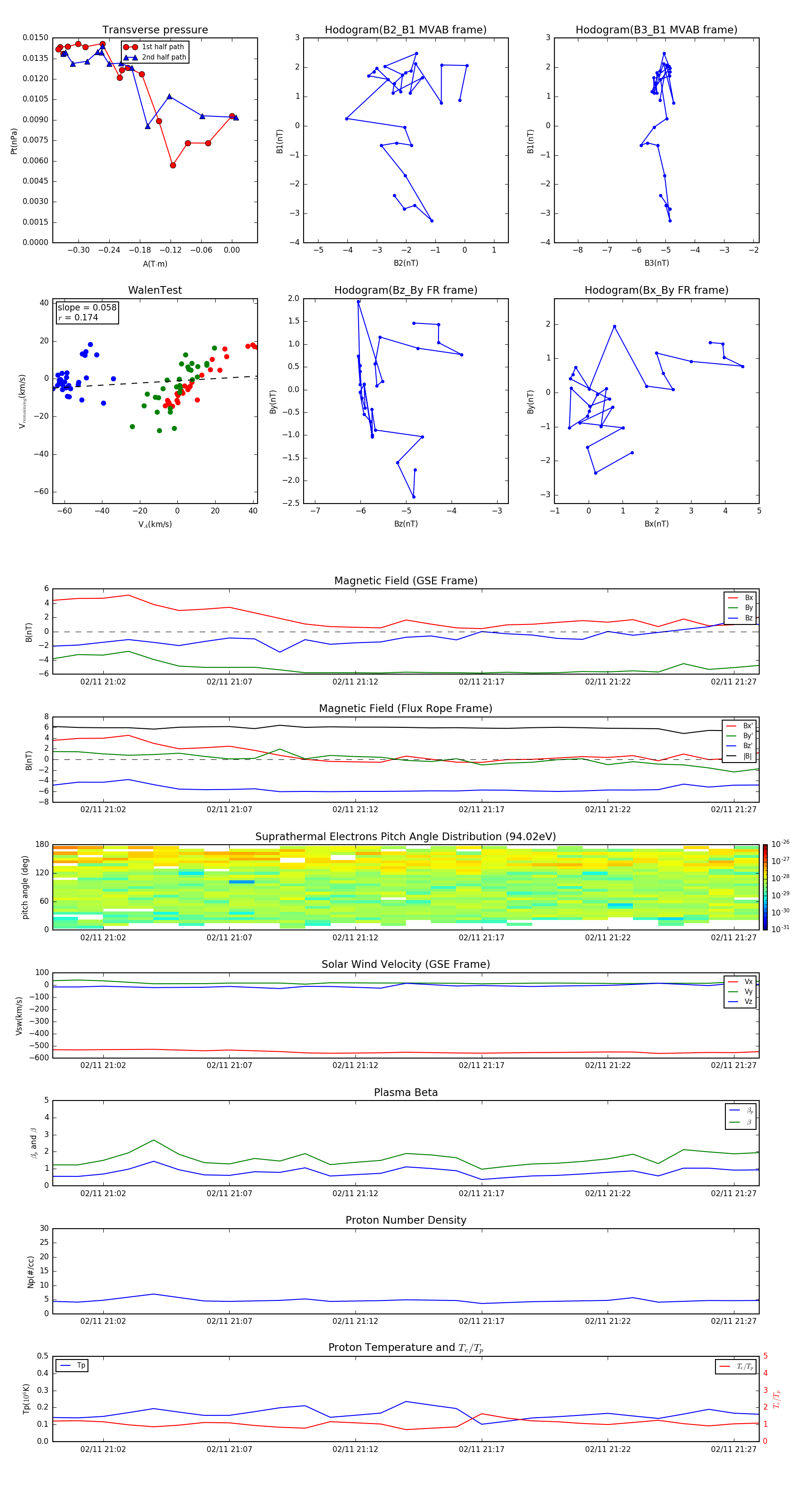
Flux Rope in 1998

Flux Rope Event 1998-02-11 21:00 ~ 1998-02-11 21:28 (29 minutes)


plot