HOME   LIST
‹–   –›

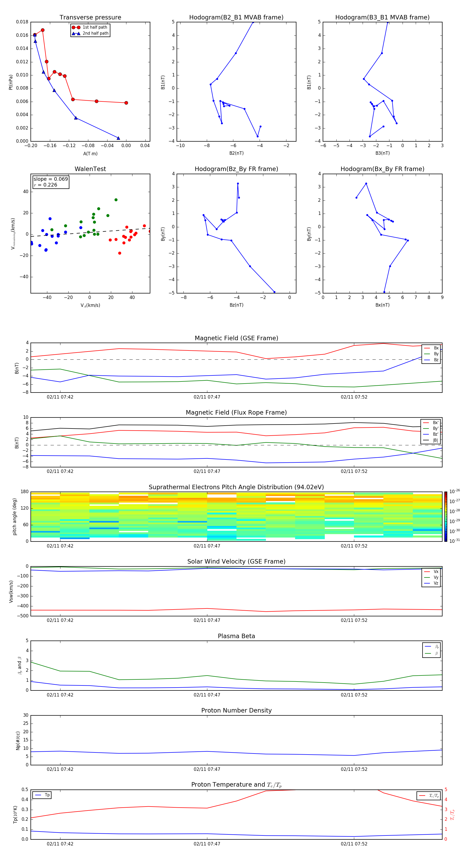
Flux Rope in 1998

Flux Rope Event 1998-02-11 07:41 ~ 1998-02-11 07:55 (15 minutes)


plot