HOME   LIST
‹–   –›

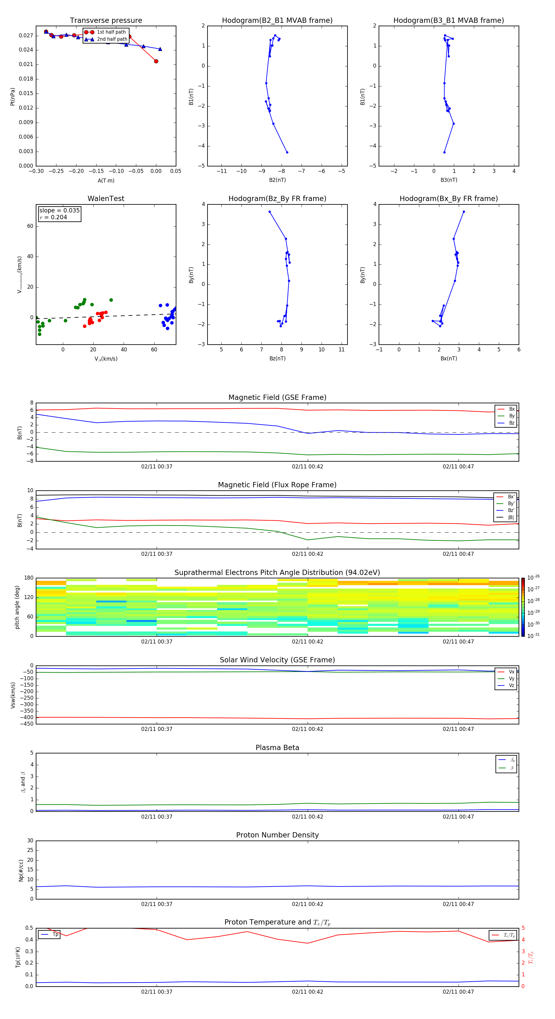
Flux Rope in 1998

Flux Rope Event 1998-02-11 00:33 ~ 1998-02-11 00:49 (17 minutes)


plot