HOME   LIST
‹–   –›

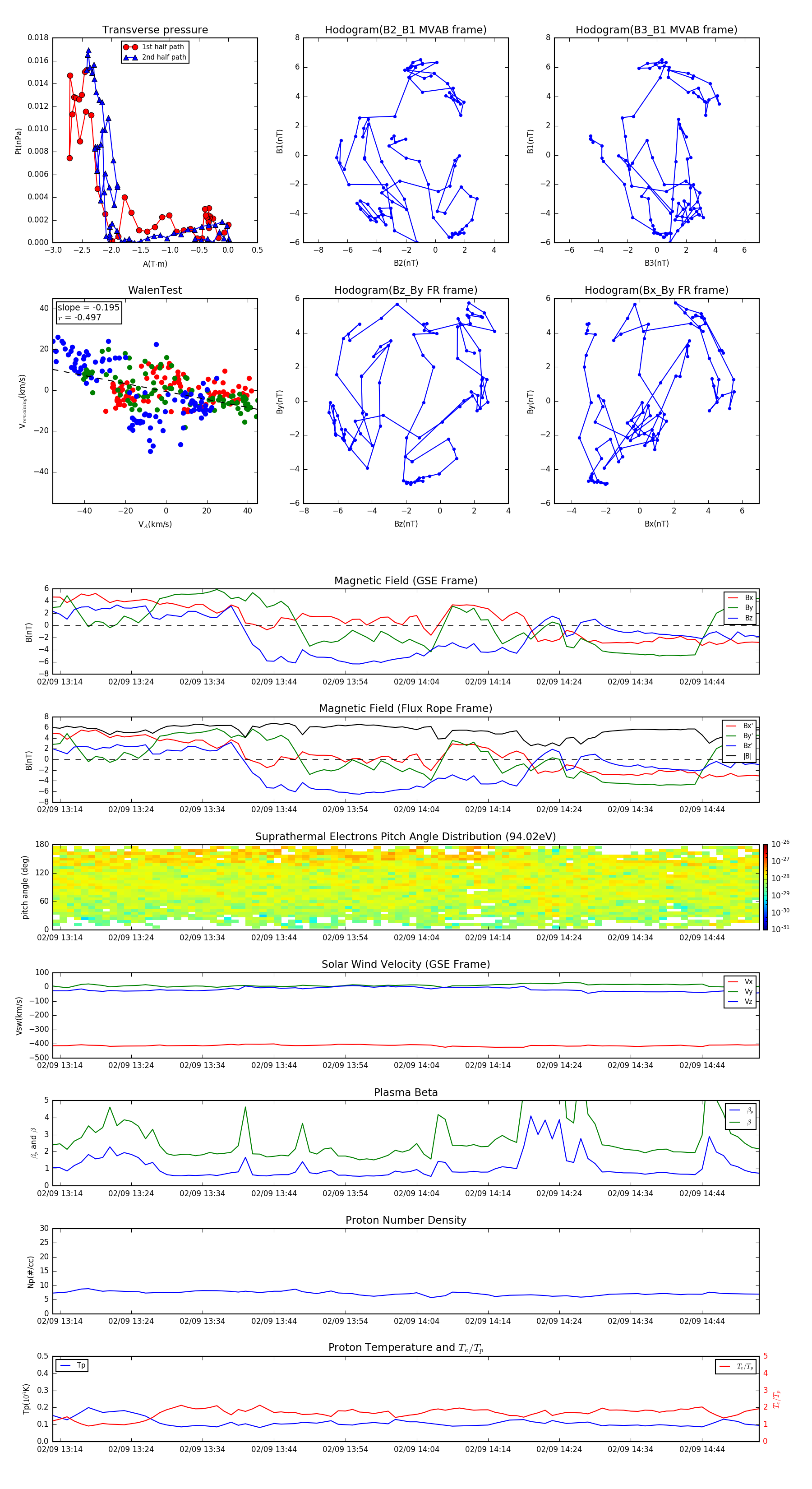
Flux Rope in 1998

Flux Rope Event 1998-02-09 13:13 ~ 1998-02-09 14:52 (100 minutes)


plot