HOME   LIST
‹–   –›

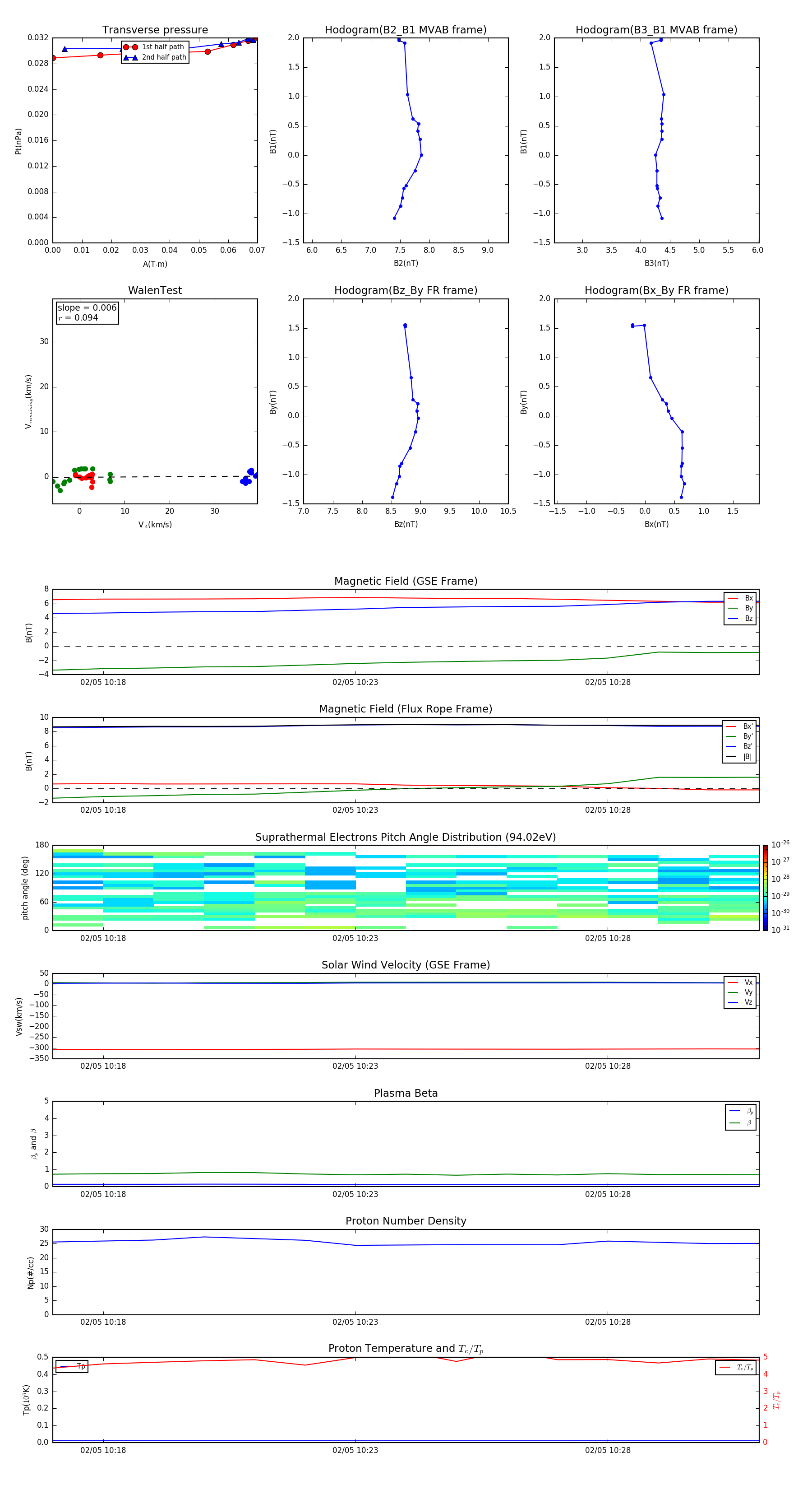
Flux Rope in 1998

Flux Rope Event 1998-02-05 10:17 ~ 1998-02-05 10:31 (15 minutes)


plot