HOME   LIST
‹–   –›

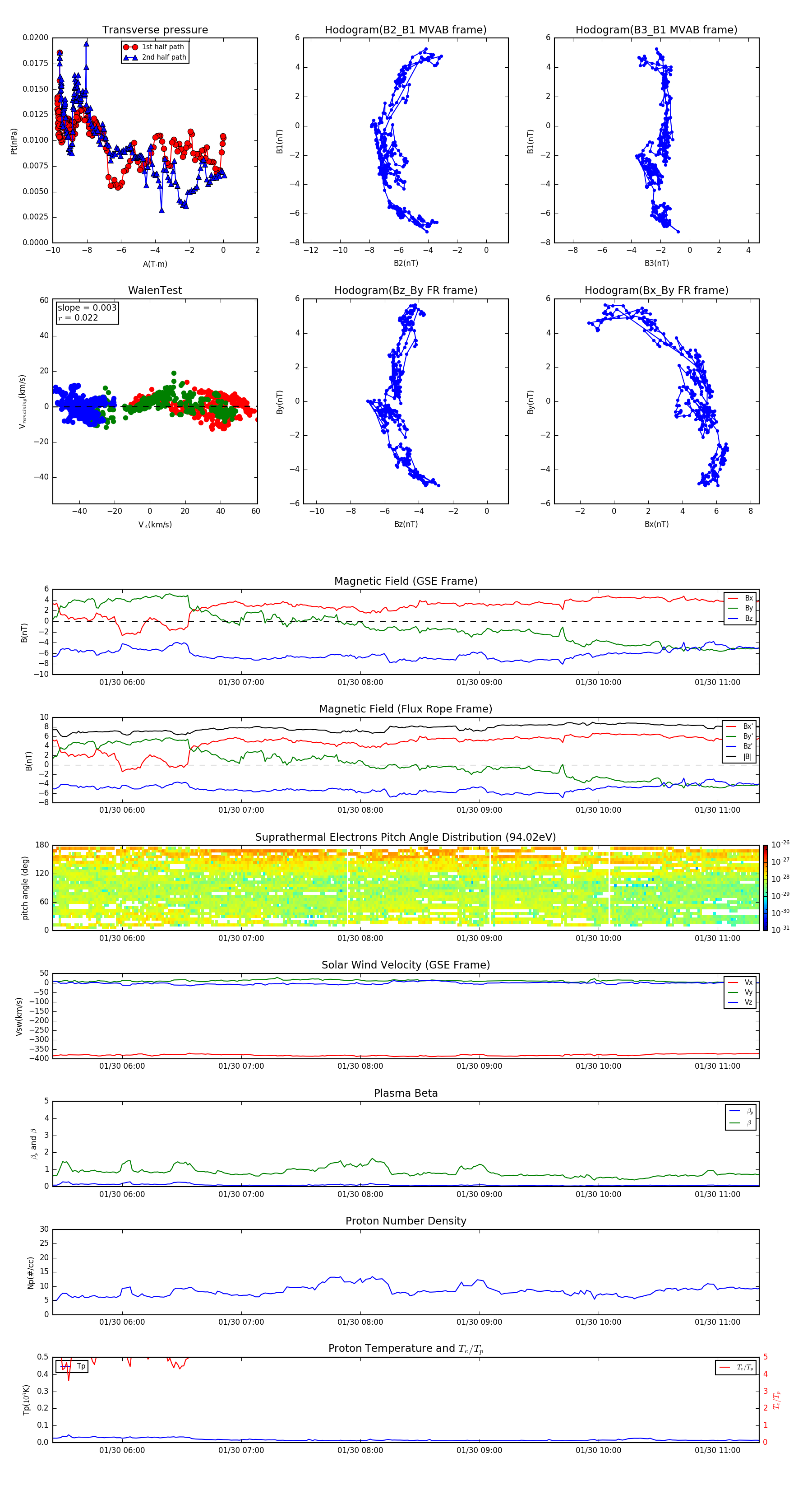
Flux Rope in 1998

Flux Rope Event 1998-01-30 05:25 ~ 1998-01-30 11:21 (357 minutes)


plot