HOME   LIST
‹–   –›

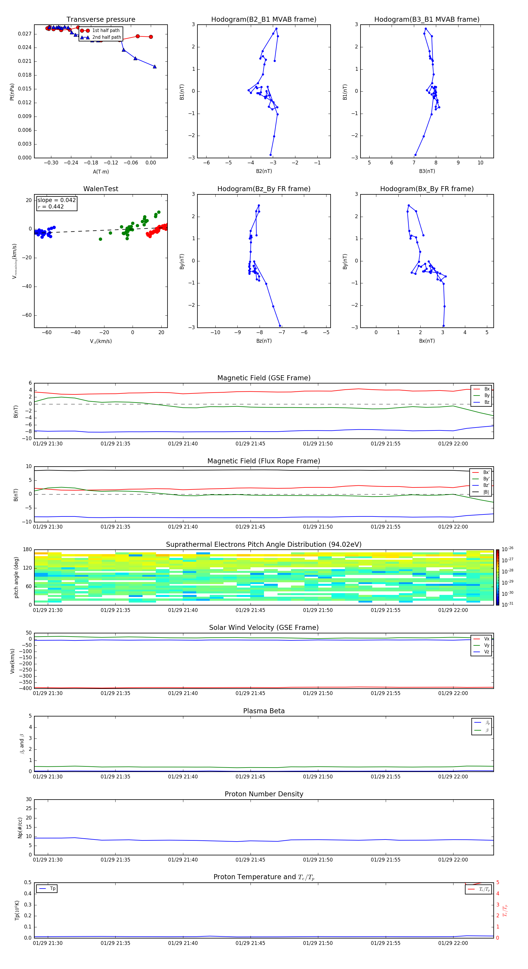
Flux Rope in 1998

Flux Rope Event 1998-01-29 21:29 ~ 1998-01-29 22:03 (35 minutes)


plot