HOME   LIST
‹–   –›

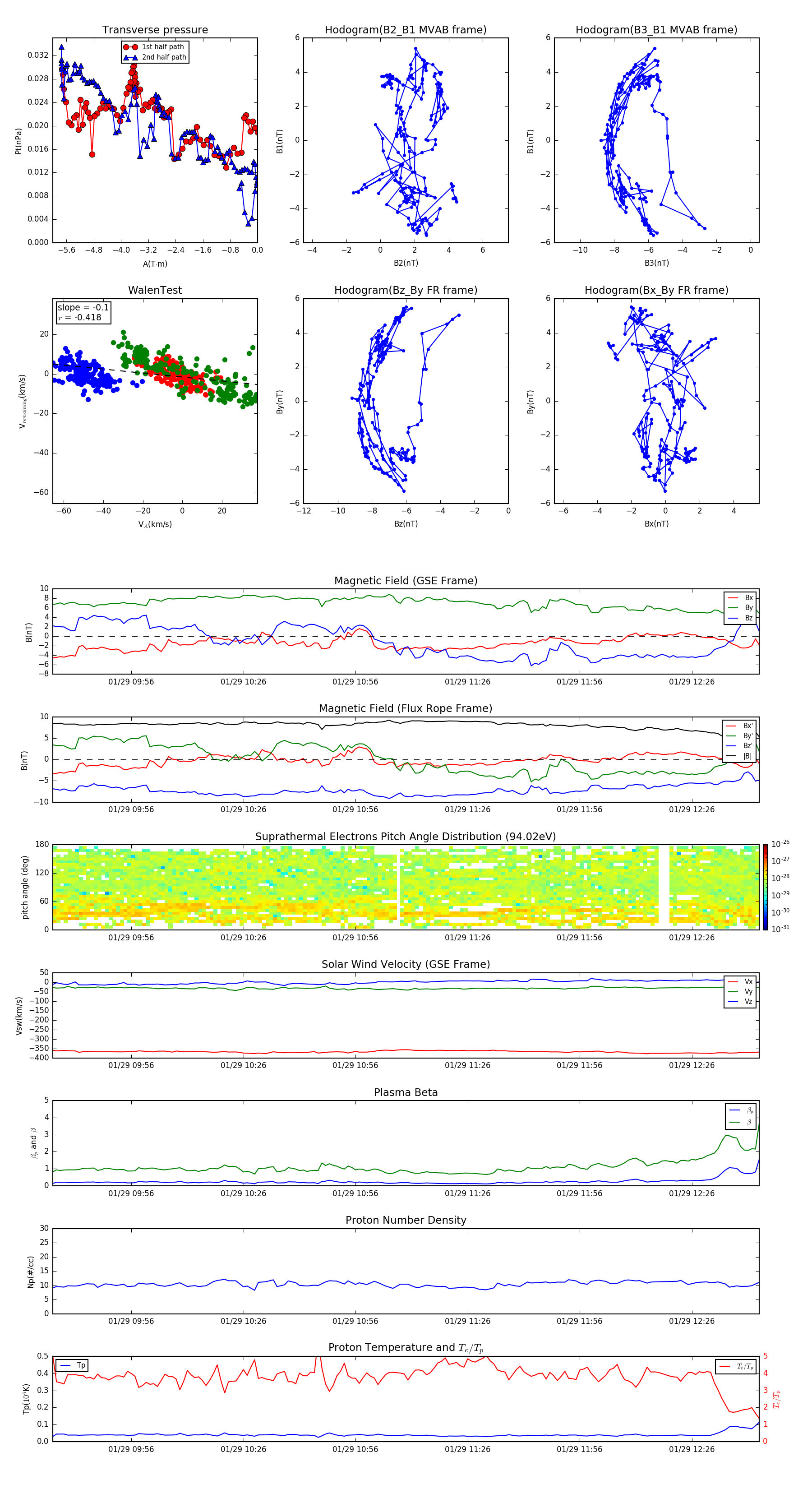
Flux Rope in 1998

Flux Rope Event 1998-01-29 09:35 ~ 1998-01-29 12:44 (190 minutes)


plot