HOME   LIST
‹–   –›

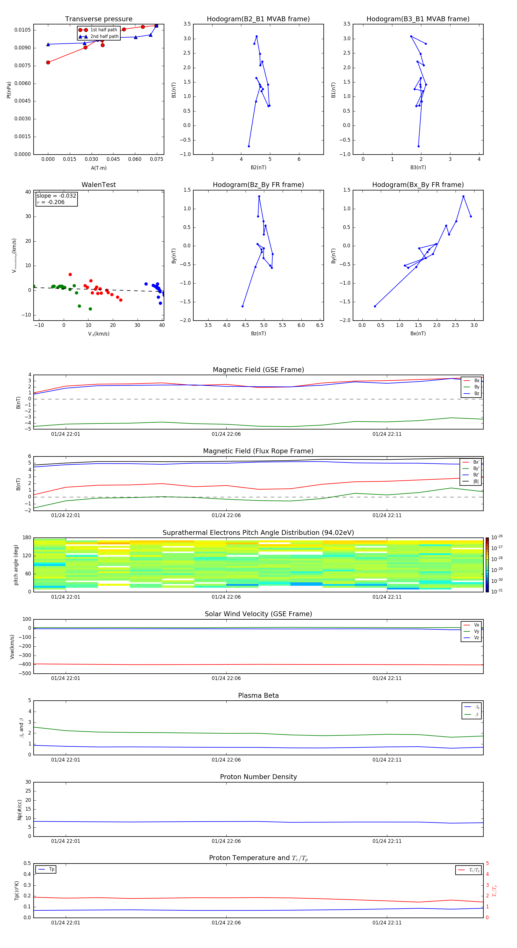
Flux Rope in 1998

Flux Rope Event 1998-01-24 22:00 ~ 1998-01-24 22:14 (15 minutes)


plot