HOME   LIST
‹–   –›

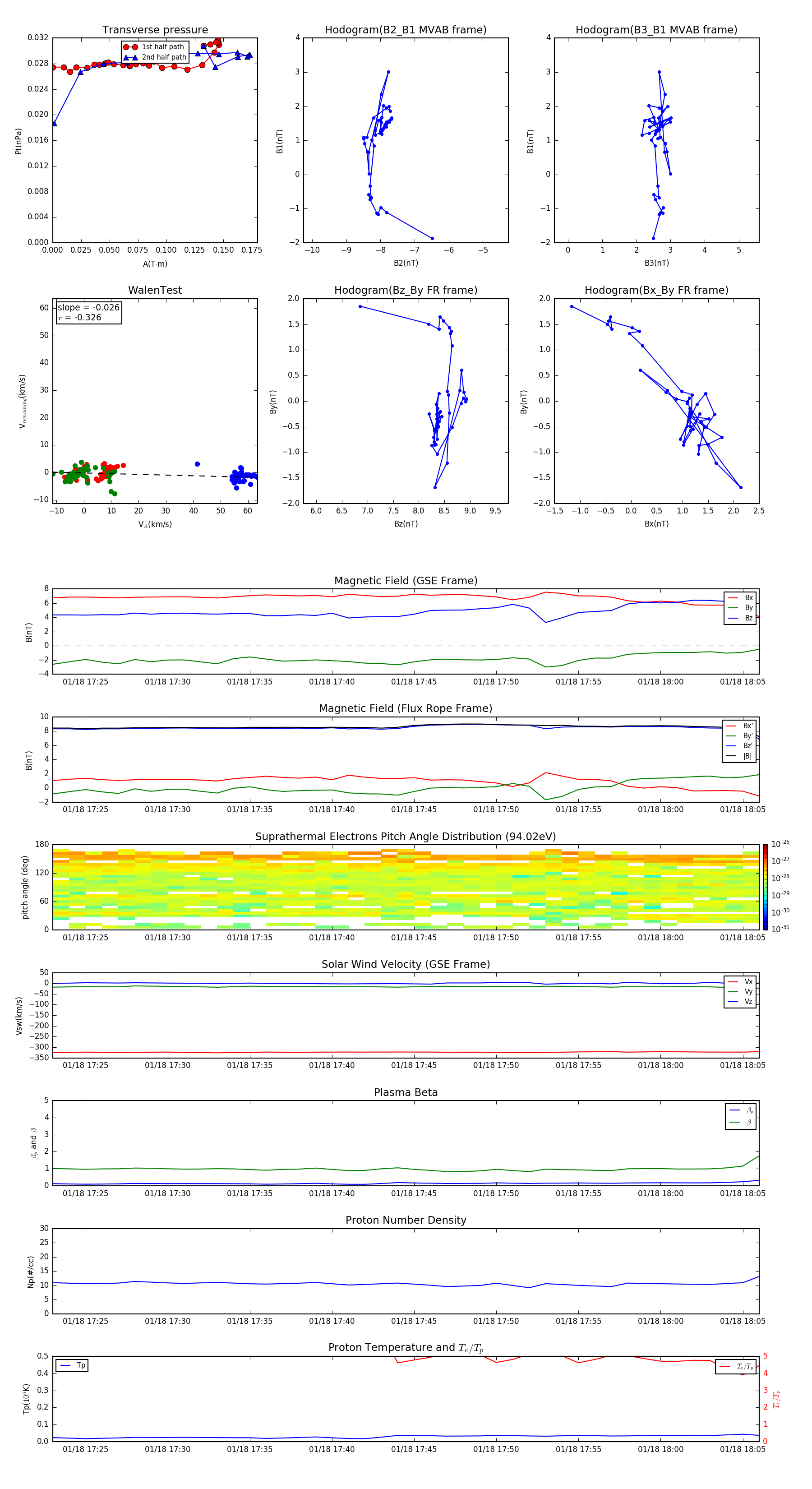
Flux Rope in 1998

Flux Rope Event 1998-01-18 17:23 ~ 1998-01-18 18:06 (44 minutes)


plot