HOME   LIST
‹–   –›

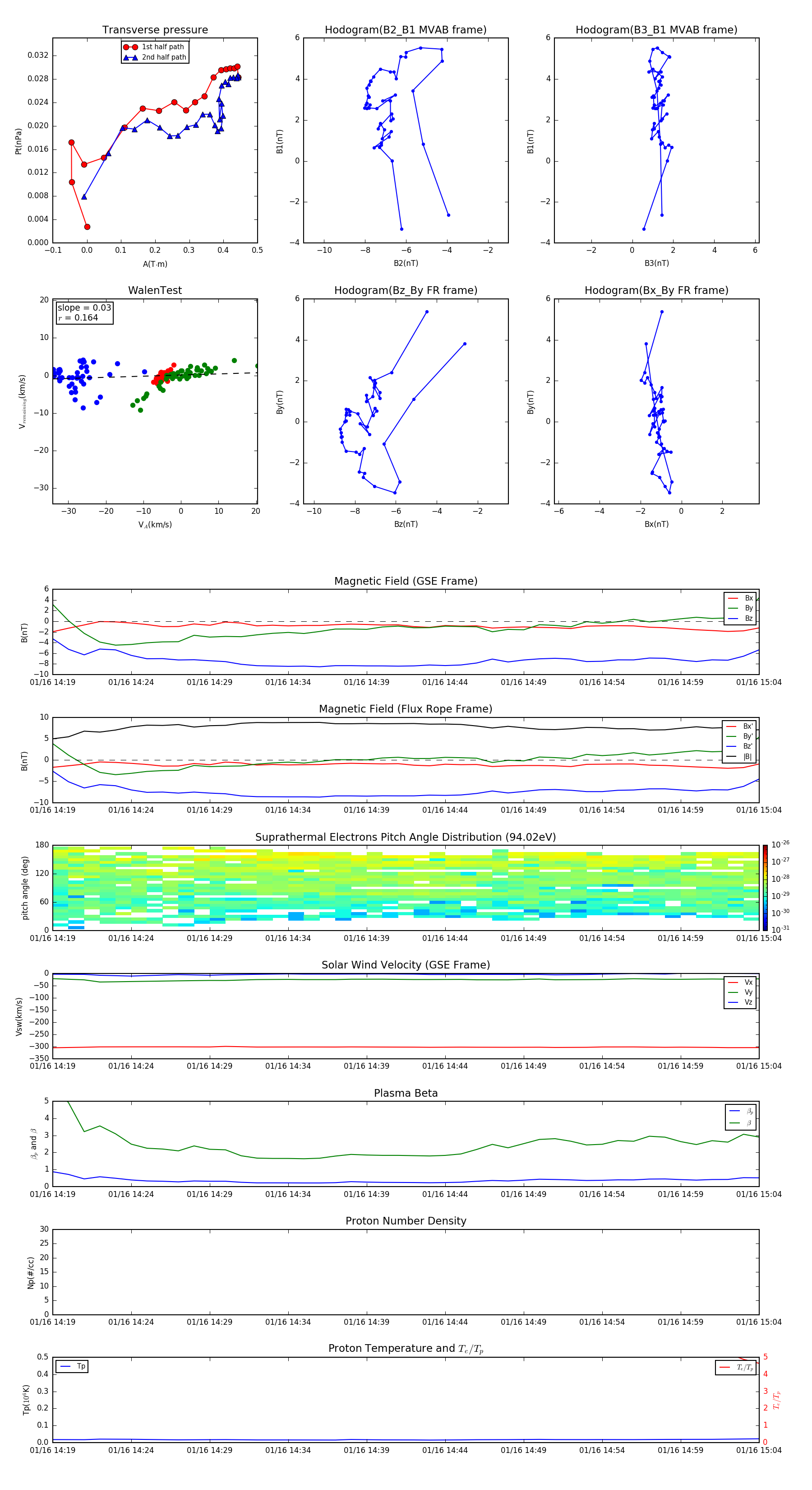
Flux Rope in 1998

Flux Rope Event 1998-01-16 14:19 ~ 1998-01-16 15:04 (46 minutes)


plot