HOME   LIST
‹–   –›

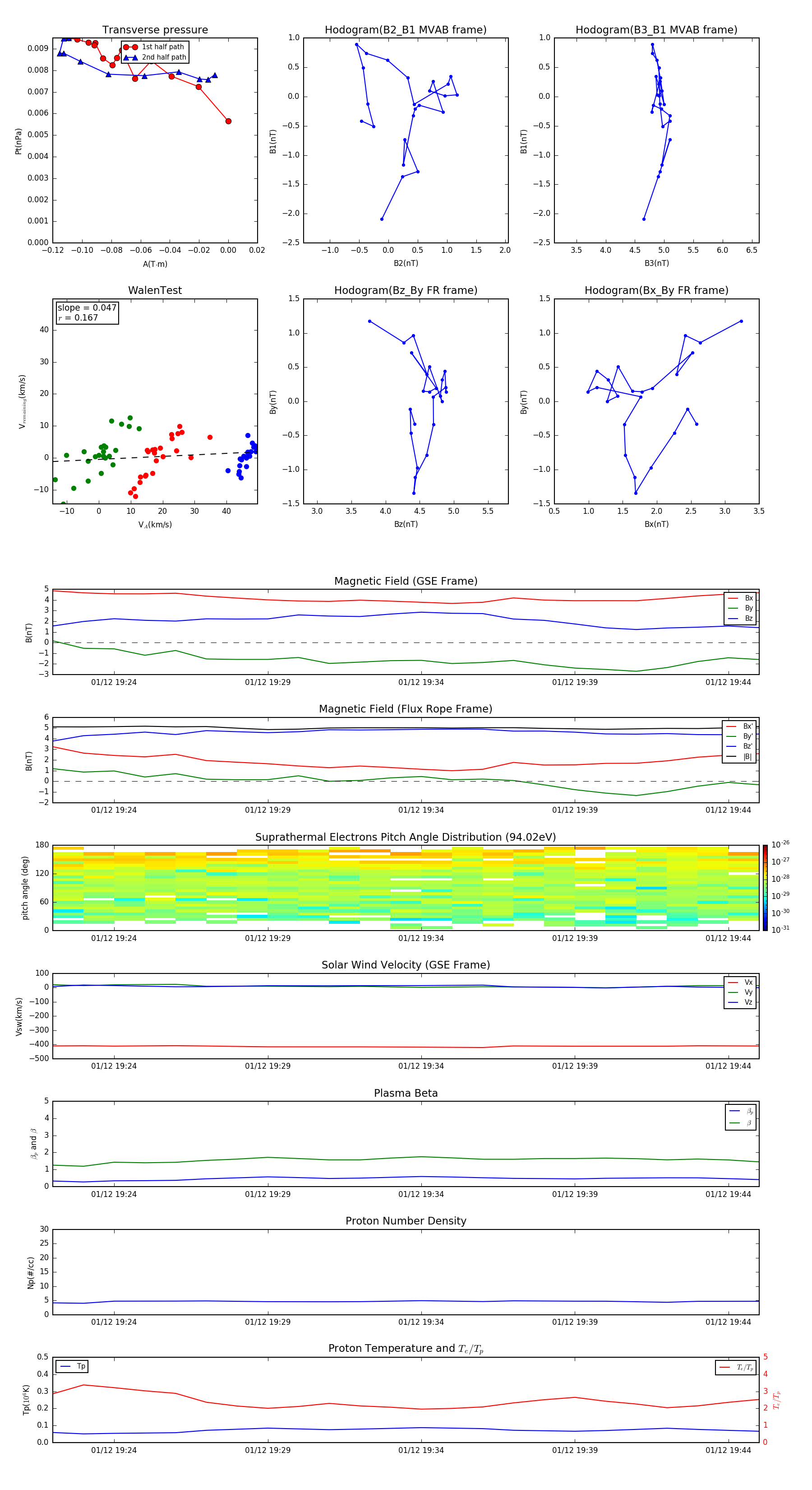
Flux Rope in 1998

Flux Rope Event 1998-01-12 19:22 ~ 1998-01-12 19:45 (24 minutes)


plot