HOME   LIST
‹–   –›

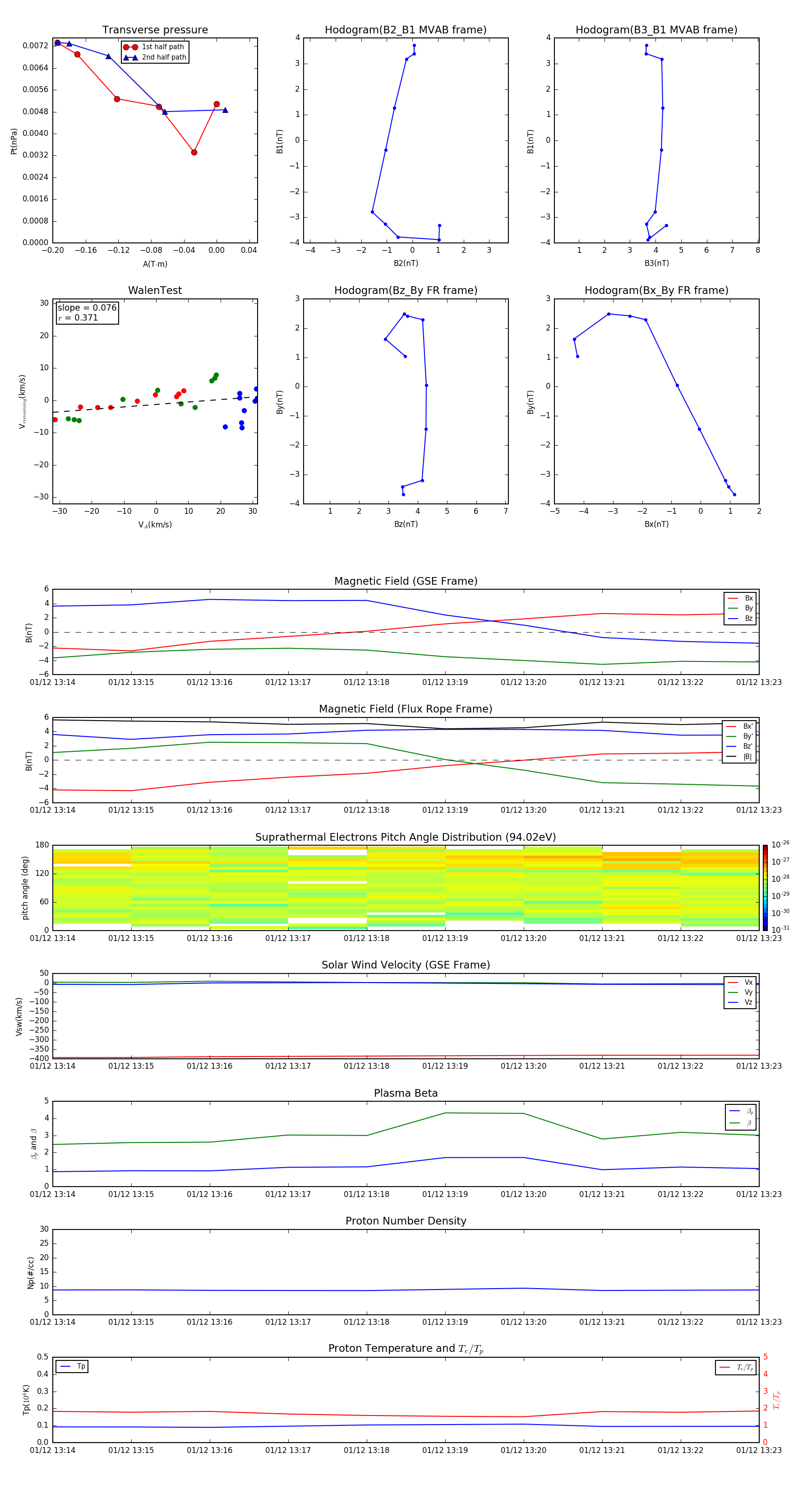
Flux Rope in 1998

Flux Rope Event 1998-01-12 13:14 ~ 1998-01-12 13:23 (10 minutes)


plot