HOME   LIST
‹–   –›

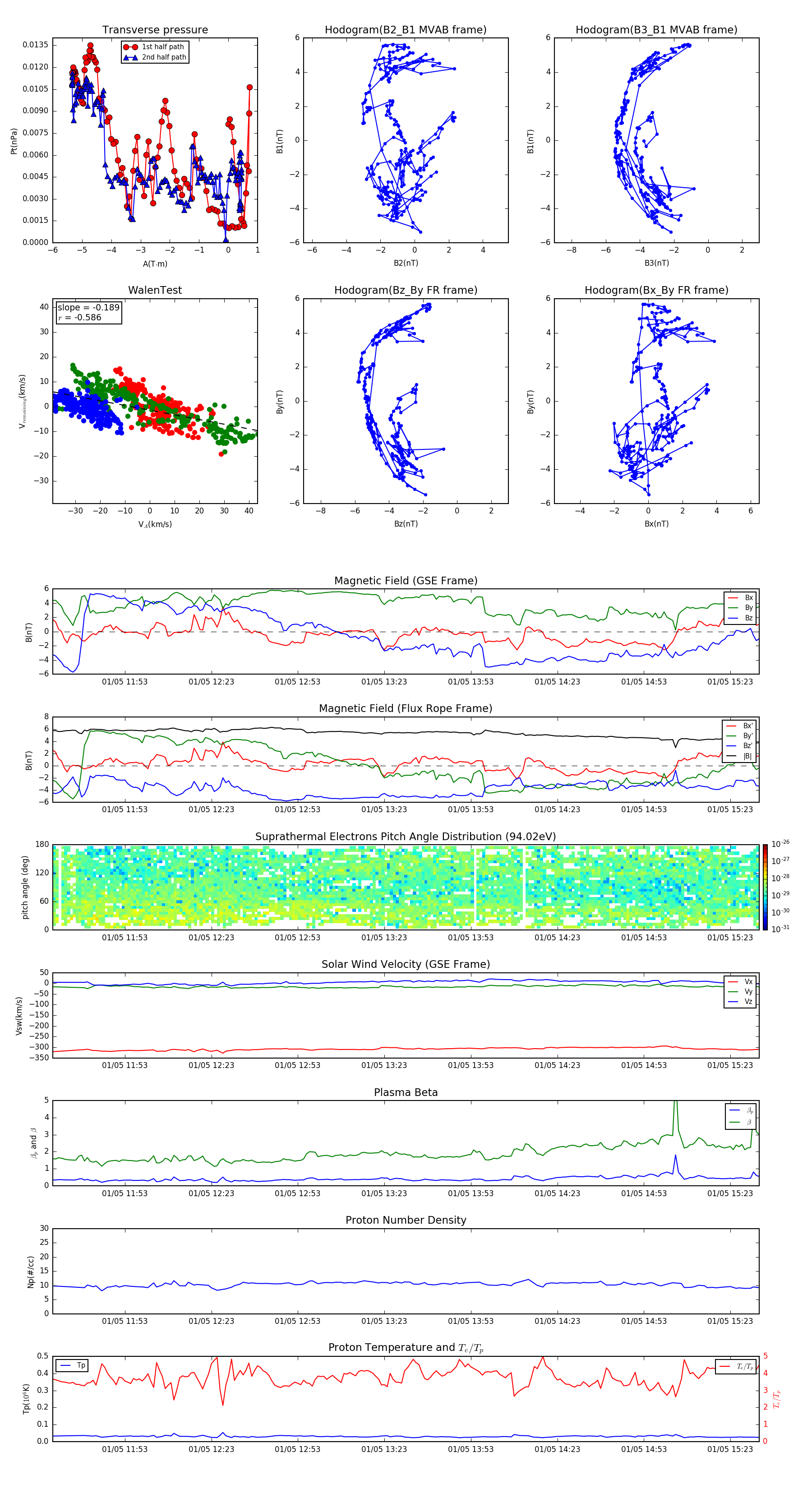
Flux Rope in 1998

Flux Rope Event 1998-01-05 11:28 ~ 1998-01-05 15:33 (246 minutes)


plot