HOME   LIST
‹–   –›

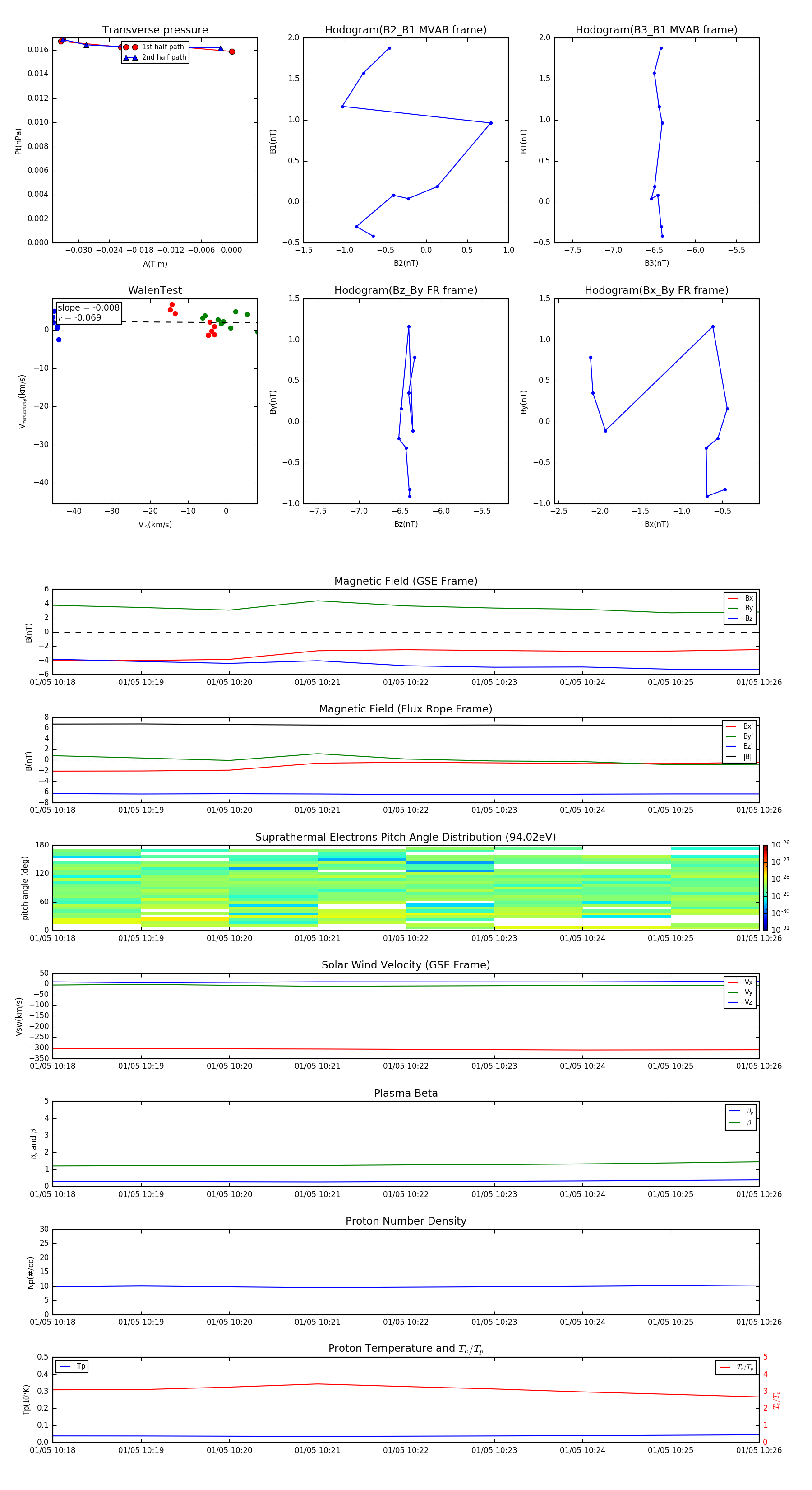
Flux Rope in 1998

Flux Rope Event 1998-01-05 10:18 ~ 1998-01-05 10:26 (9 minutes)


plot