HOME   LIST
‹–   –›

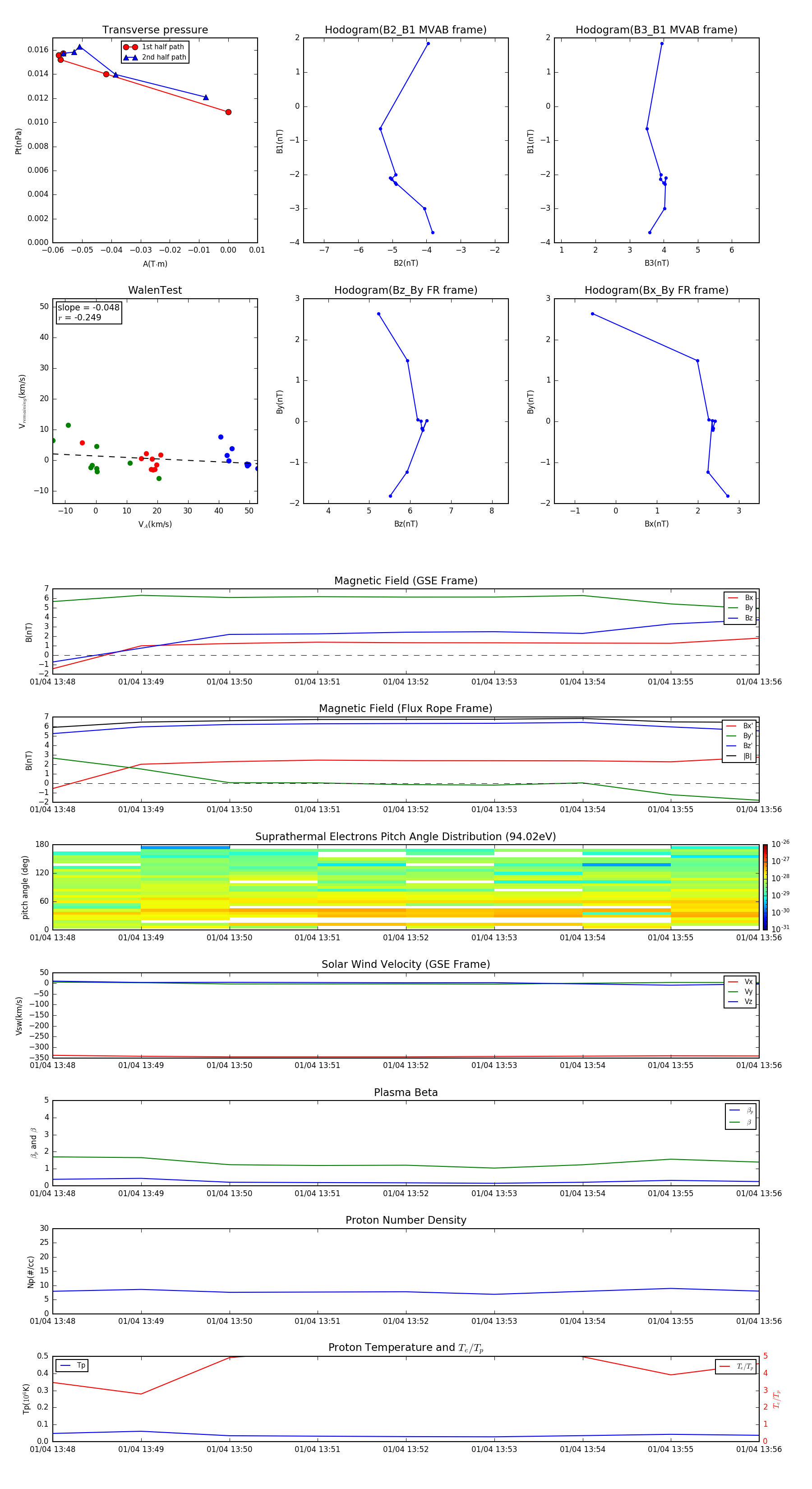
Flux Rope in 1998

Flux Rope Event 1998-01-04 13:48 ~ 1998-01-04 13:56 (9 minutes)


plot