HOME   LIST
‹–   –›

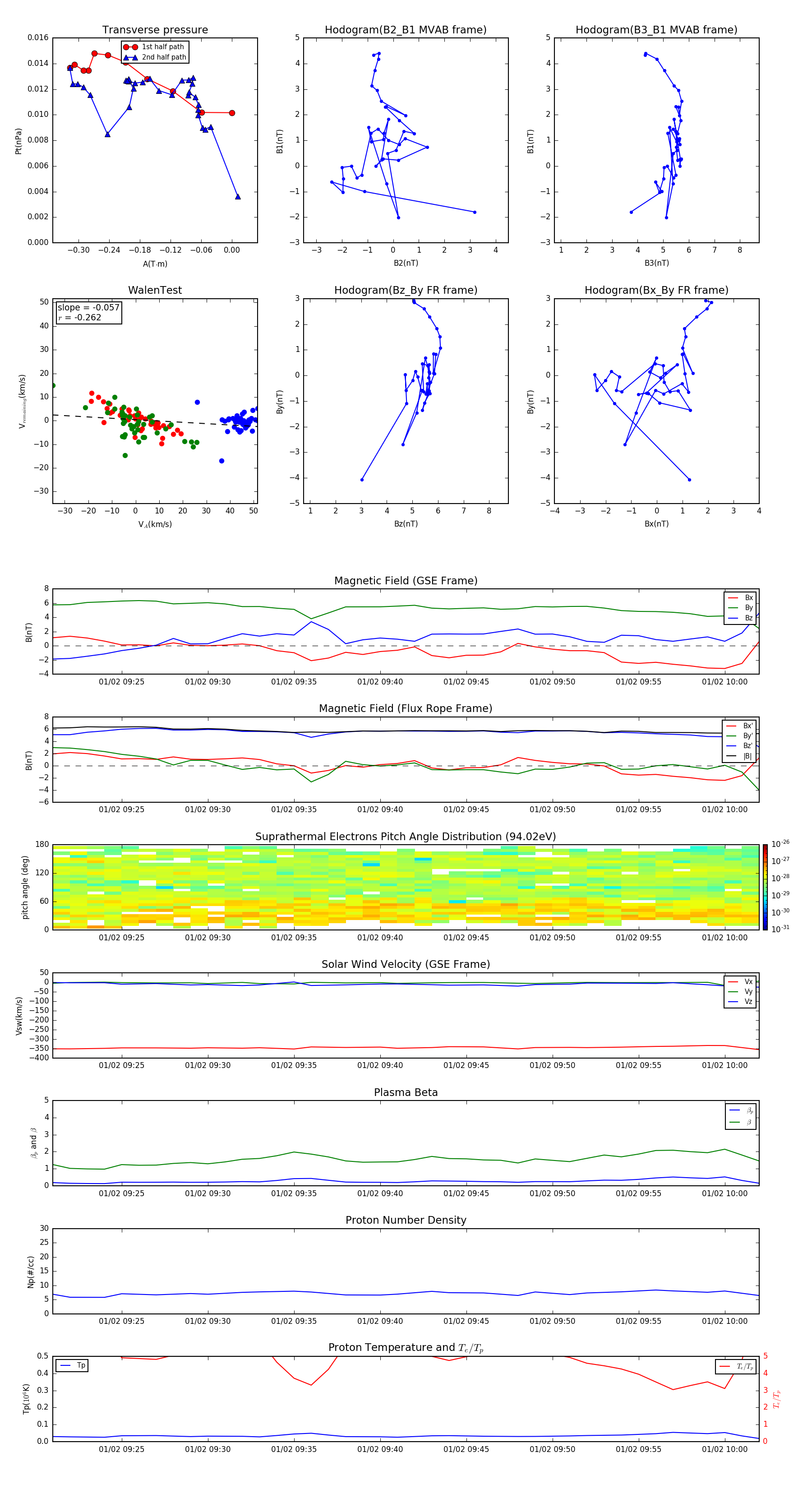
Flux Rope in 1998

Flux Rope Event 1998-01-02 09:21 ~ 1998-01-02 10:02 (42 minutes)


plot