HOME   LIST
‹–   –›

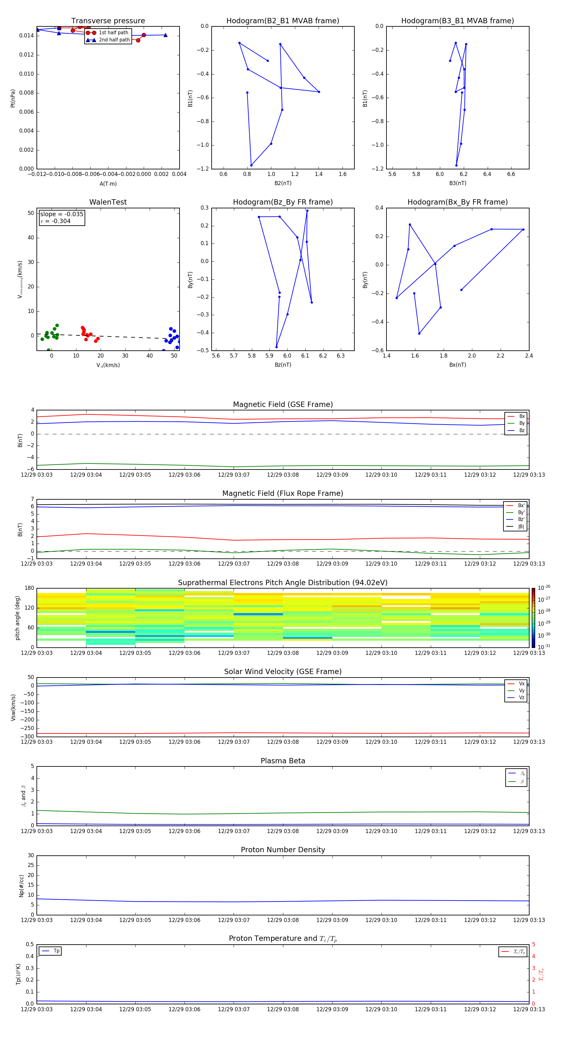
Flux Rope in 1997

Flux Rope Event 1997-12-29 03:03 ~ 1997-12-29 03:13 (11 minutes)


plot