HOME   LIST
‹–   –›

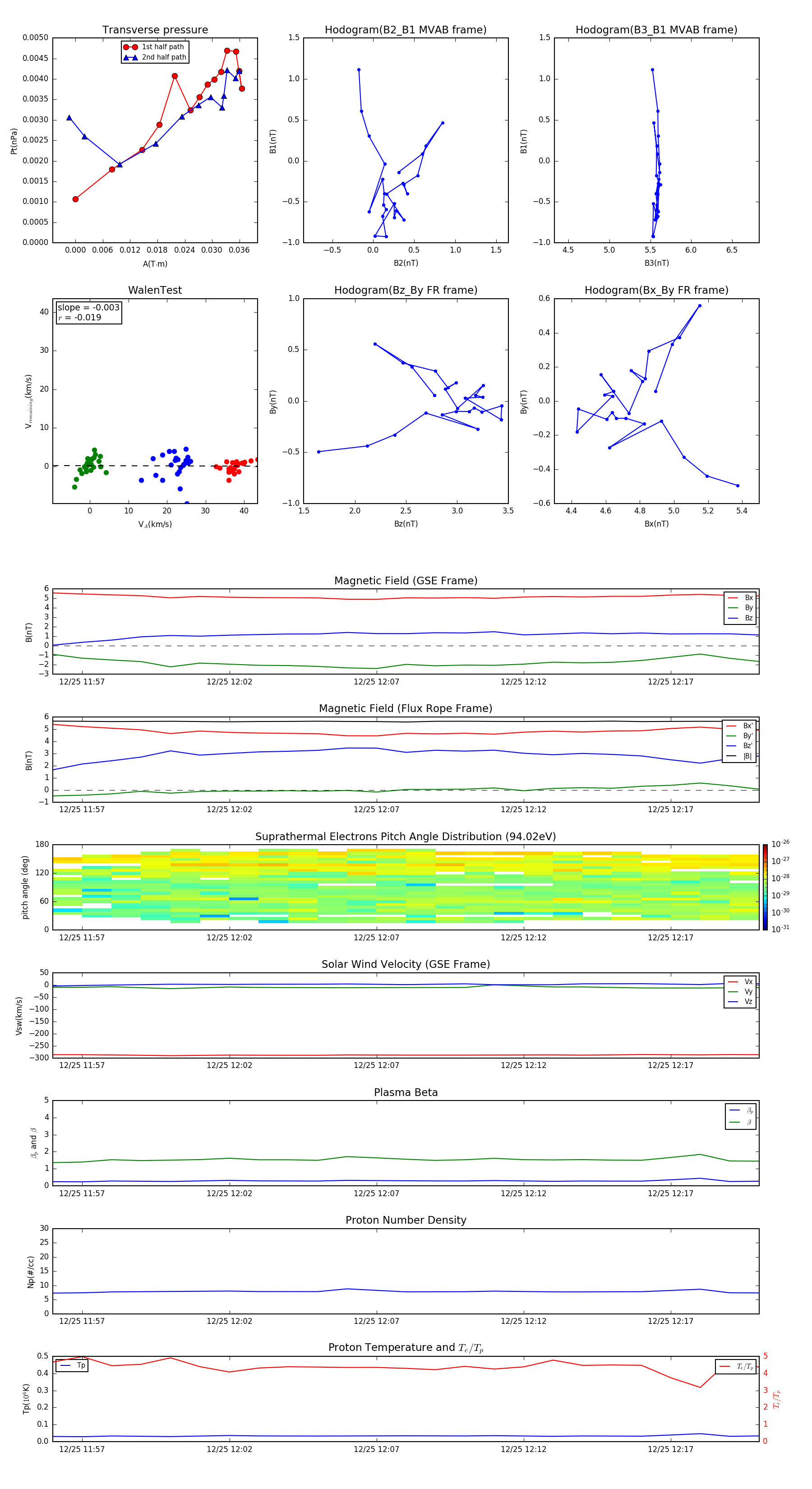
Flux Rope in 1997

Flux Rope Event 1997-12-25 11:56 ~ 1997-12-25 12:20 (25 minutes)


plot