HOME   LIST
‹–   –›

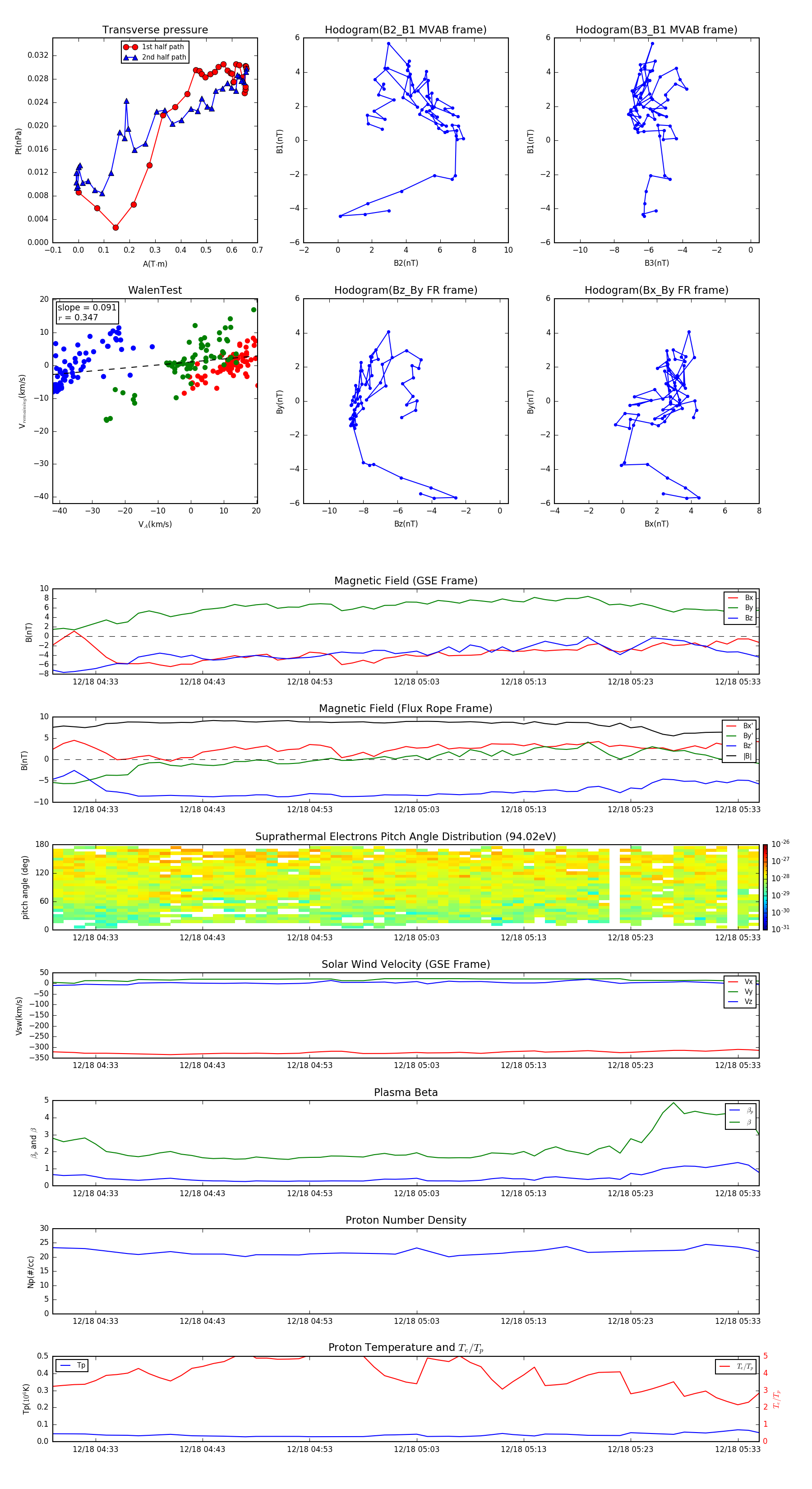
Flux Rope in 1997

Flux Rope Event 1997-12-18 04:29 ~ 1997-12-18 05:35 (67 minutes)


plot