HOME   LIST
‹–   –›

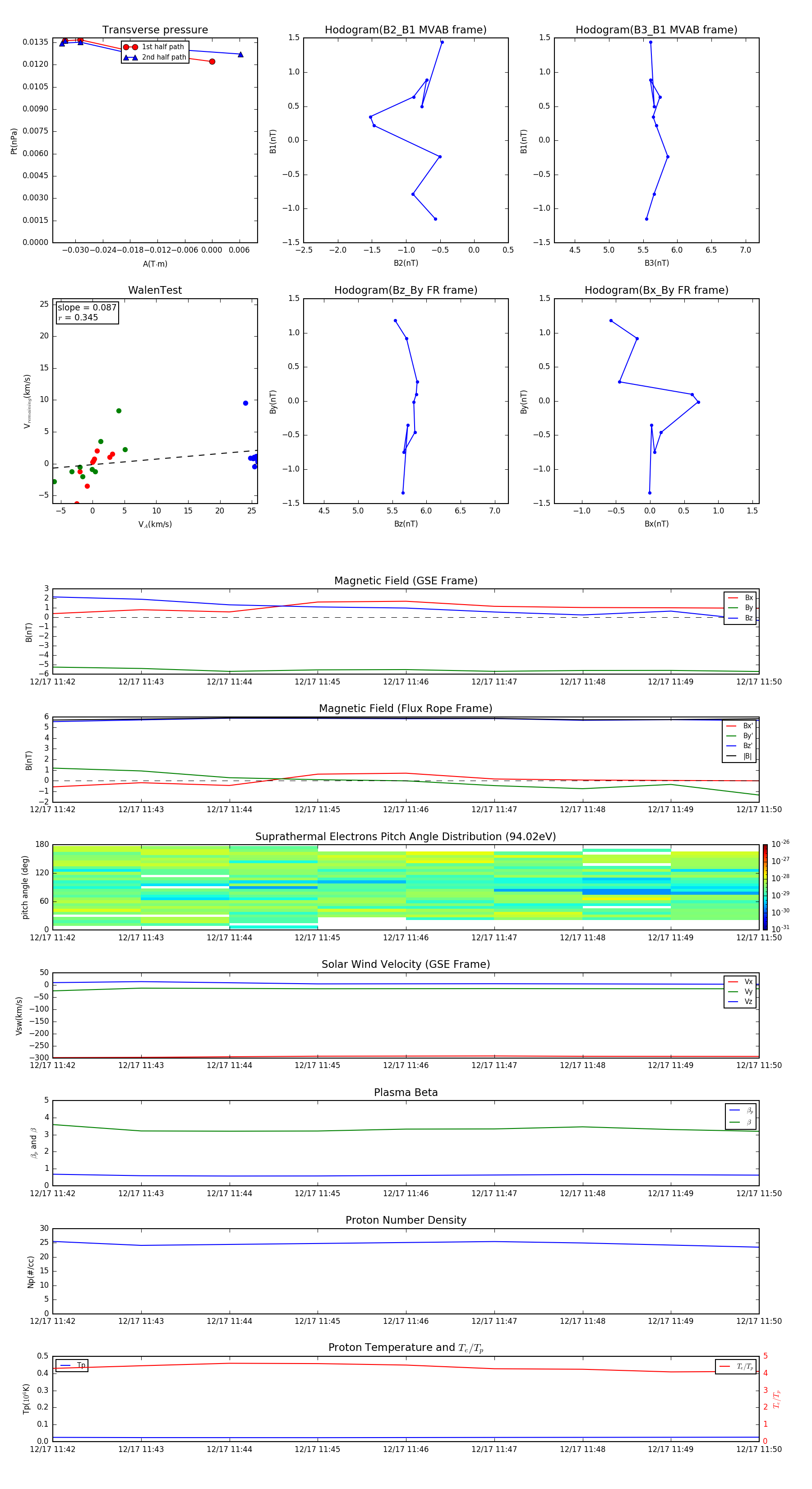
Flux Rope in 1997

Flux Rope Event 1997-12-17 11:42 ~ 1997-12-17 11:50 (9 minutes)


plot