HOME   LIST
‹–   –›

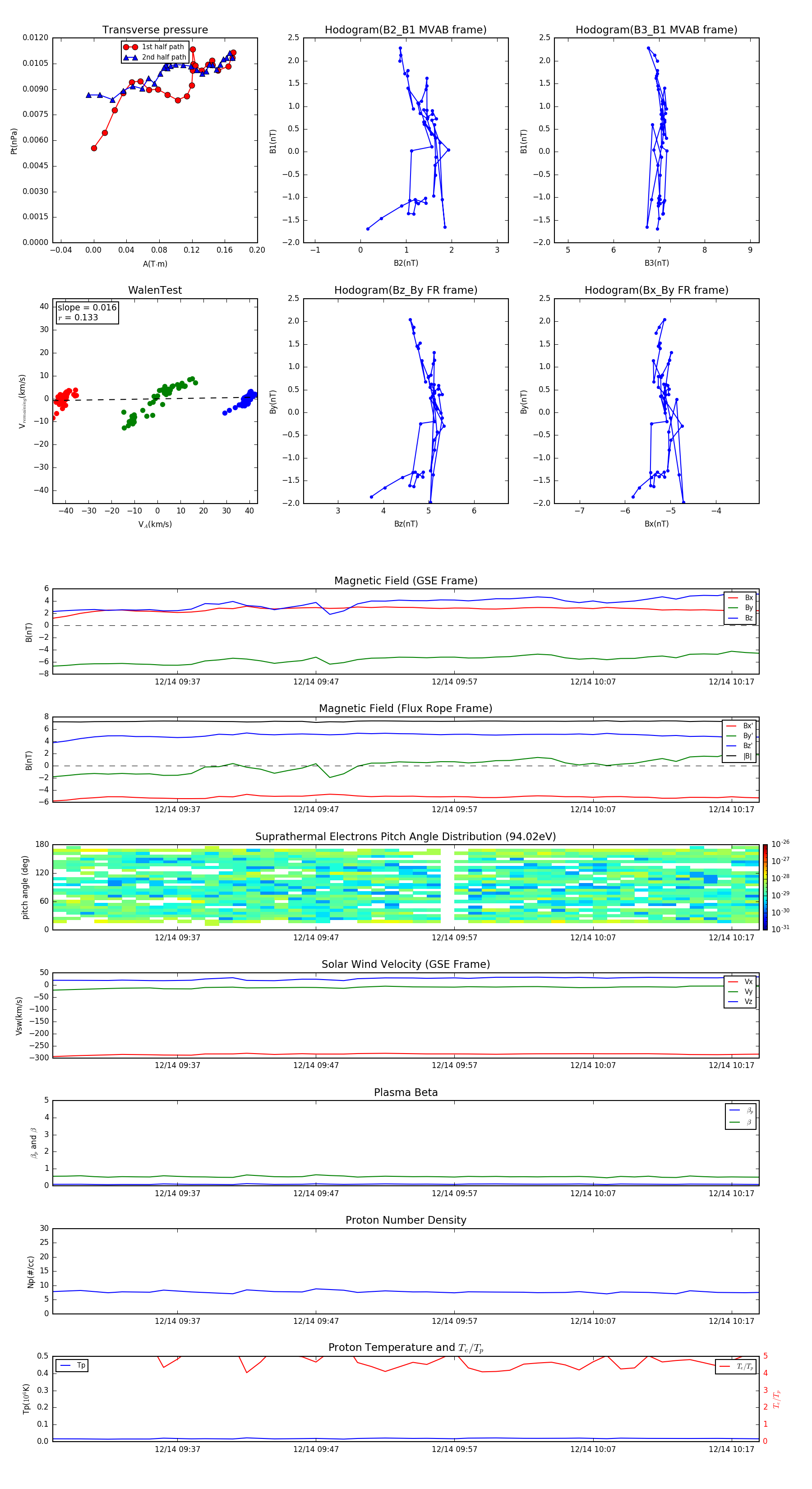
Flux Rope in 1997

Flux Rope Event 1997-12-14 09:28 ~ 1997-12-14 10:19 (52 minutes)


plot