HOME   LIST
‹–   –›

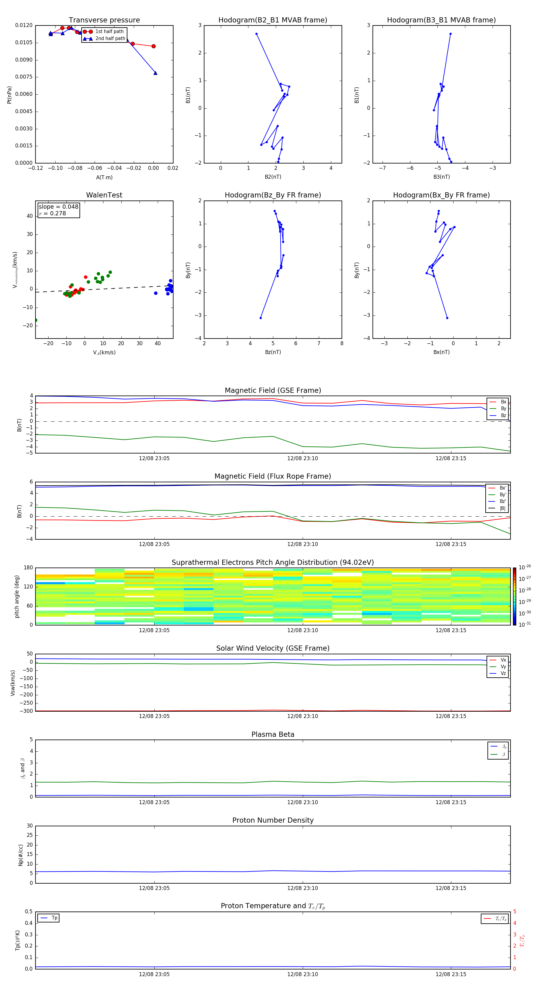
Flux Rope in 1997

Flux Rope Event 1997-12-08 23:01 ~ 1997-12-08 23:17 (17 minutes)


plot