HOME   LIST
‹–   –›

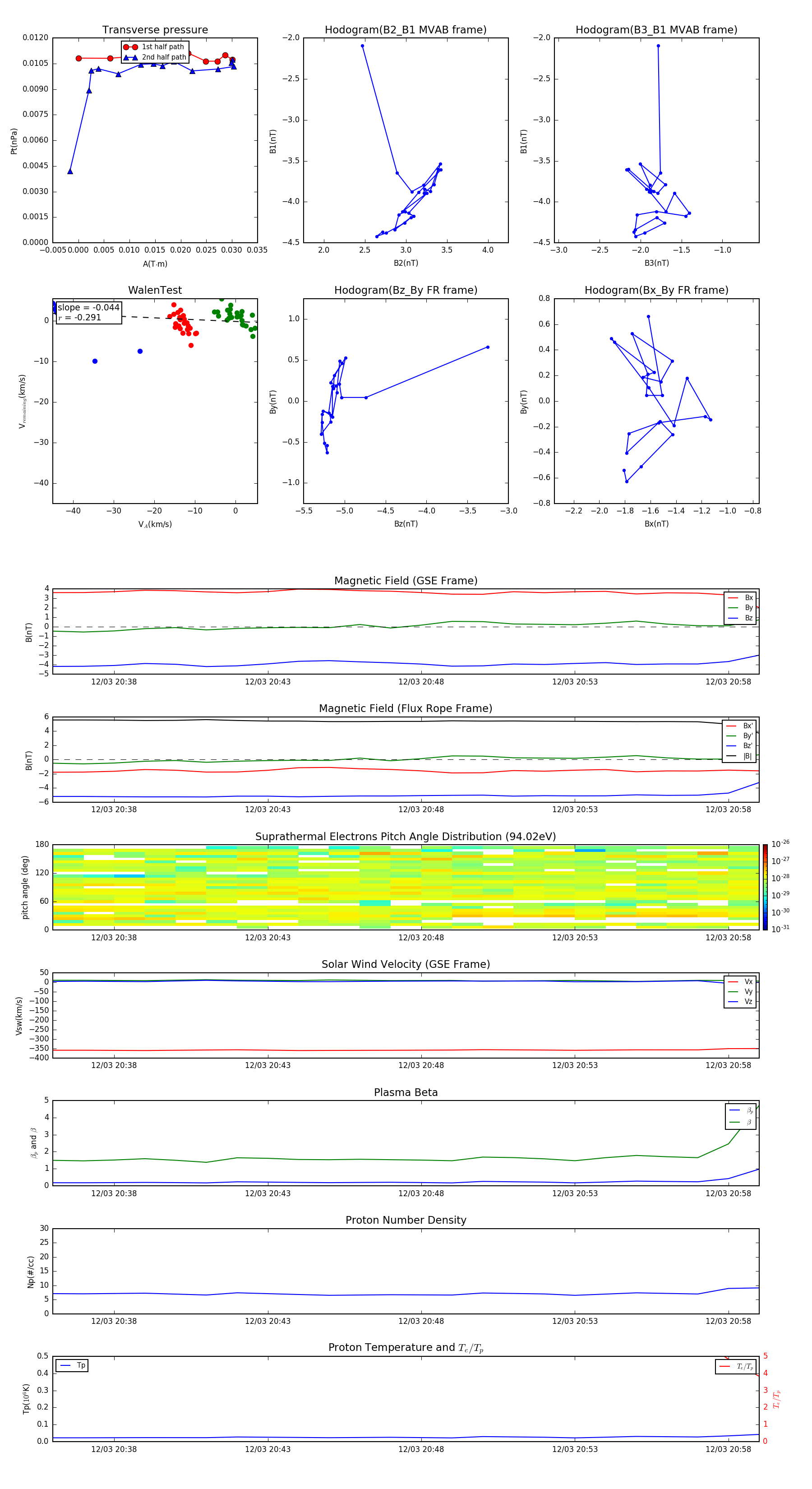
Flux Rope in 1997

Flux Rope Event 1997-12-03 20:36 ~ 1997-12-03 20:59 (24 minutes)


plot