HOME   LIST
‹–   –›

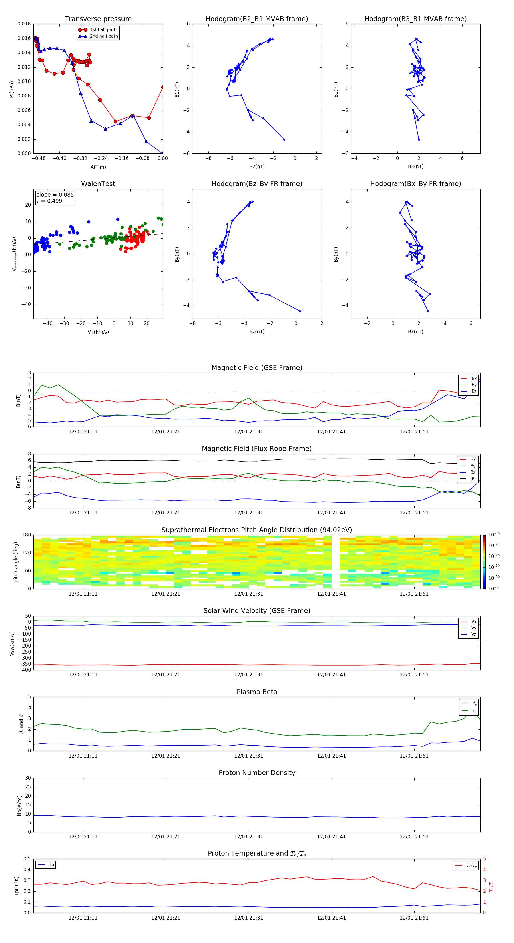
Flux Rope in 1997

Flux Rope Event 1997-12-01 21:05 ~ 1997-12-01 21:59 (55 minutes)


plot