HOME   LIST
‹–   –›

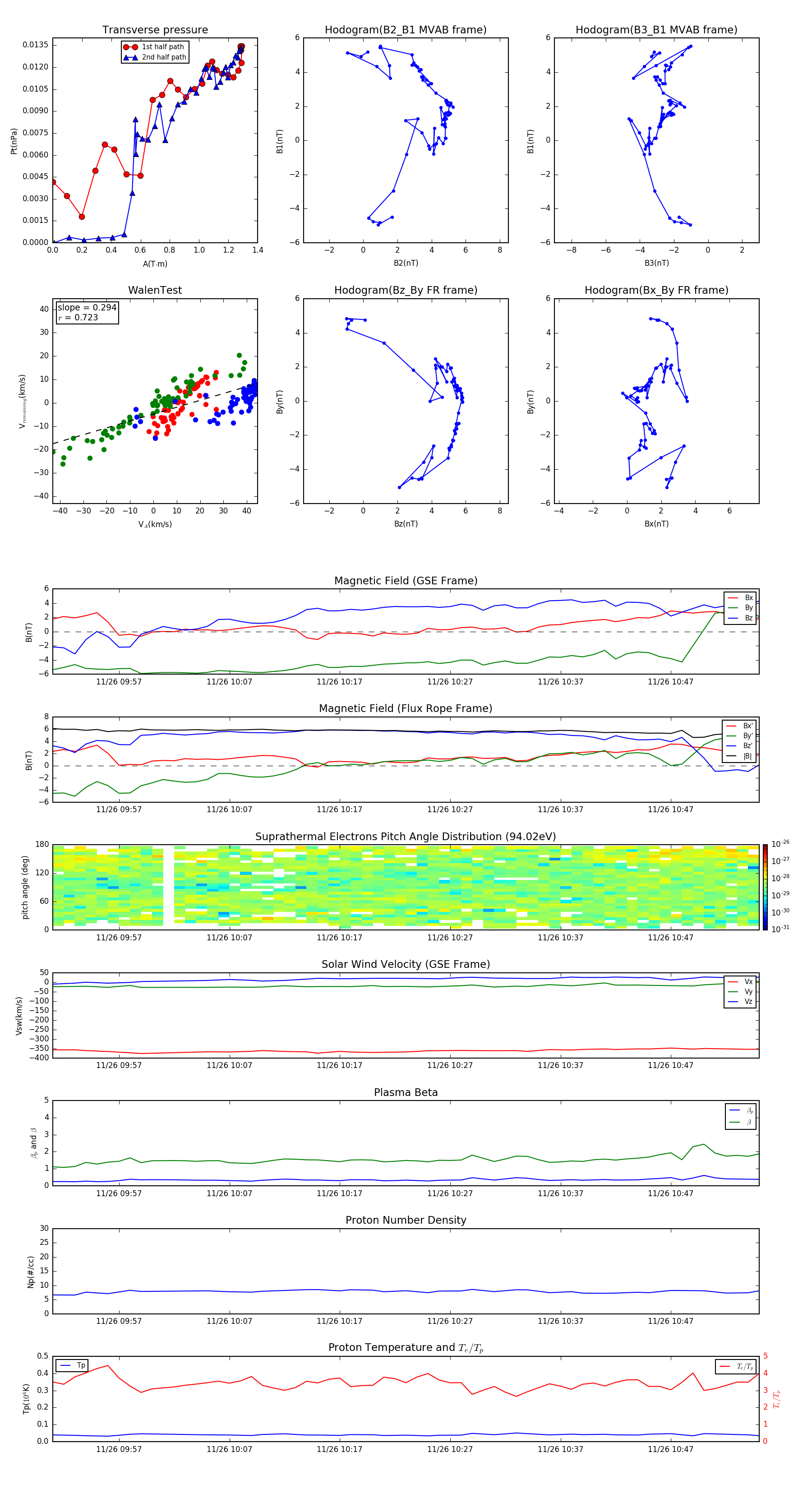
Flux Rope in 1997

Flux Rope Event 1997-11-26 09:51 ~ 1997-11-26 10:55 (65 minutes)


plot