HOME   LIST
‹–   –›

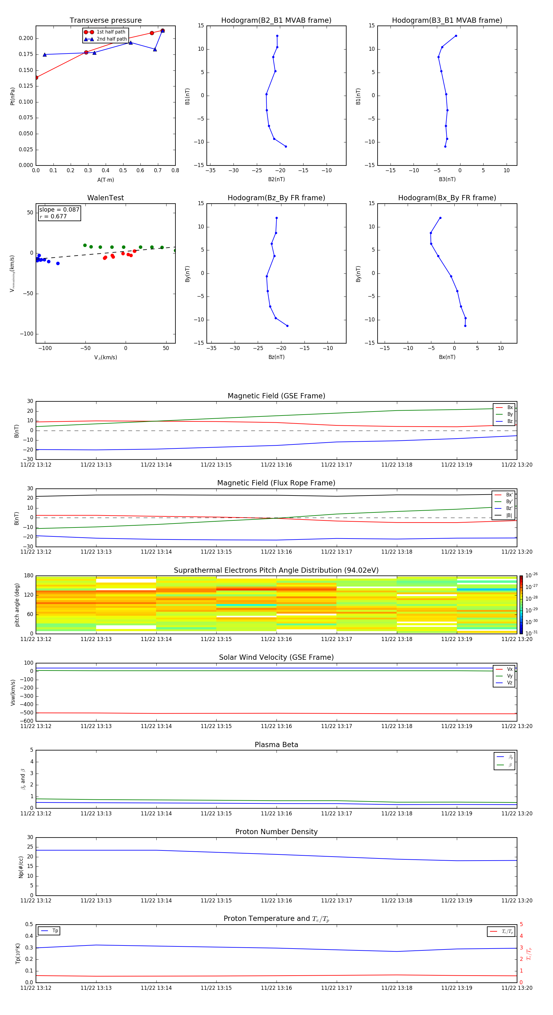
Flux Rope in 1997

Flux Rope Event 1997-11-22 13:12 ~ 1997-11-22 13:20 (9 minutes)


plot