HOME   LIST
‹–   –›

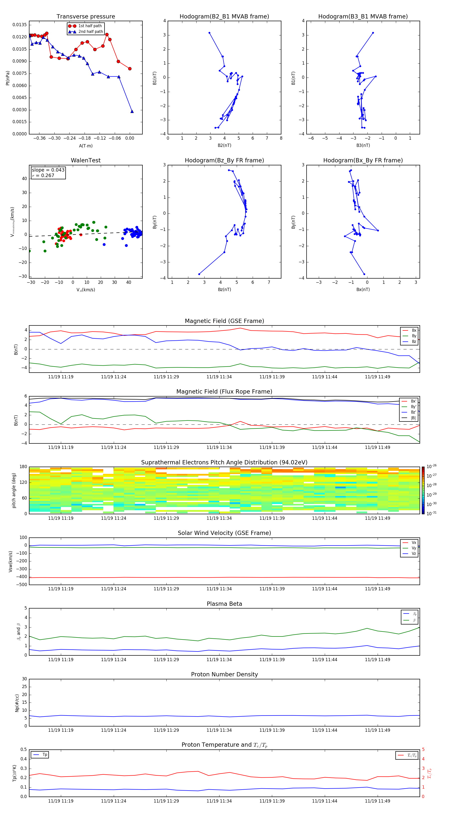
Flux Rope in 1997

Flux Rope Event 1997-11-19 11:16 ~ 1997-11-19 11:53 (38 minutes)


plot