HOME   LIST
‹–   –›

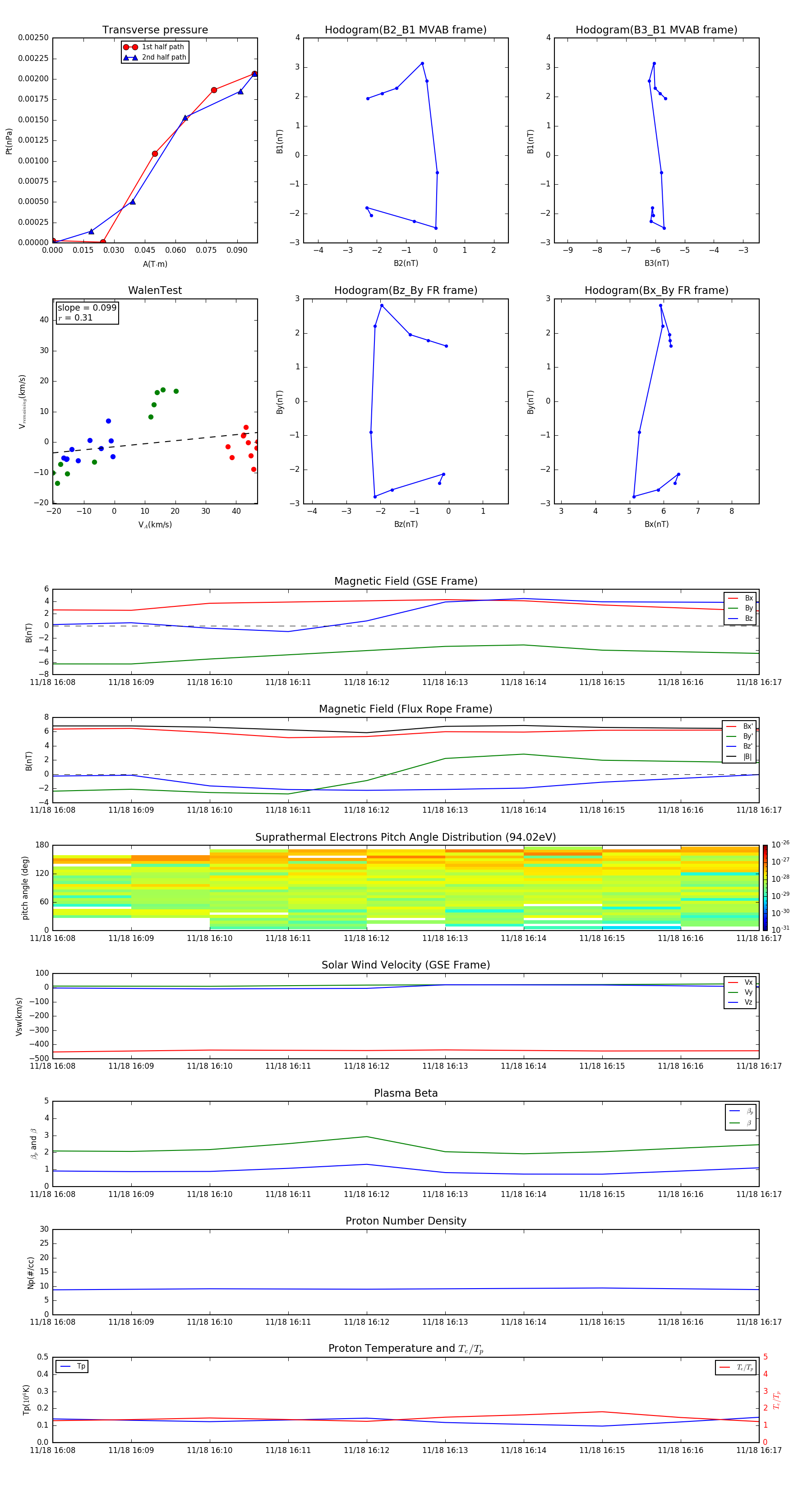
Flux Rope in 1997

Flux Rope Event 1997-11-18 16:08 ~ 1997-11-18 16:17 (10 minutes)


plot