HOME   LIST
‹–   –›

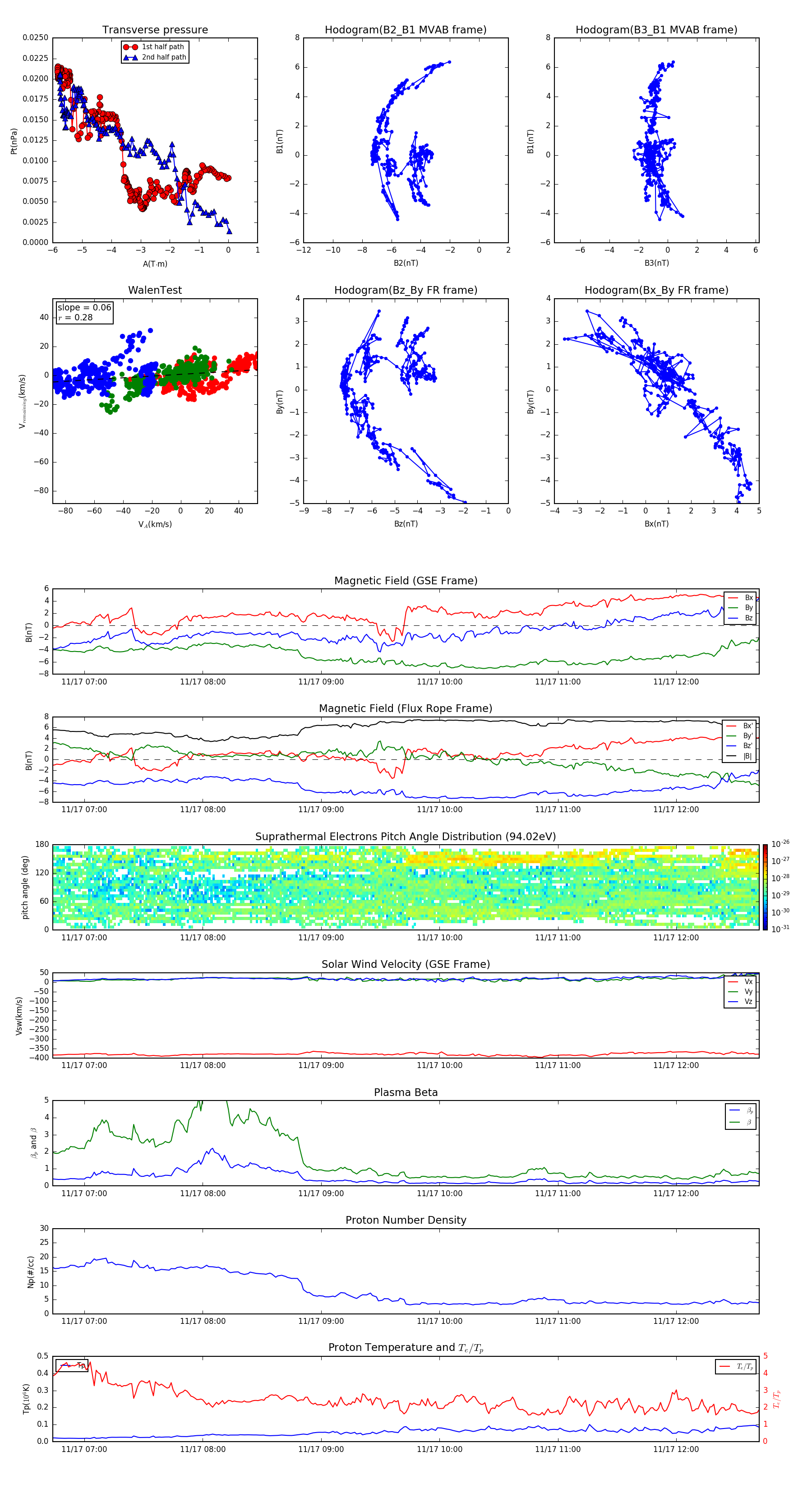
Flux Rope in 1997

Flux Rope Event 1997-11-17 06:44 ~ 1997-11-17 12:42 (359 minutes)


plot