HOME   LIST
‹–   –›

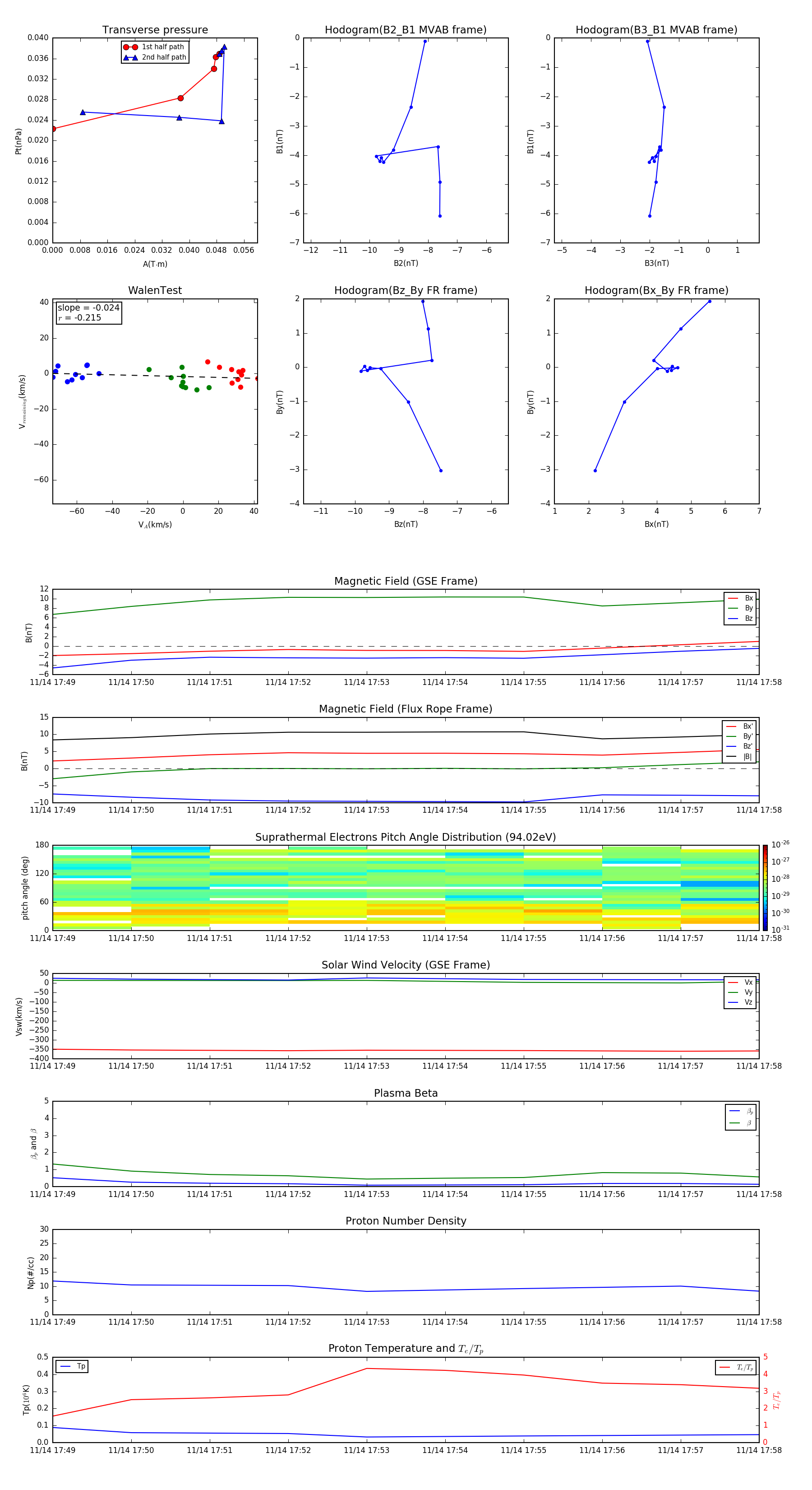
Flux Rope in 1997

Flux Rope Event 1997-11-14 17:49 ~ 1997-11-14 17:58 (10 minutes)


plot