HOME   LIST
‹–   –›

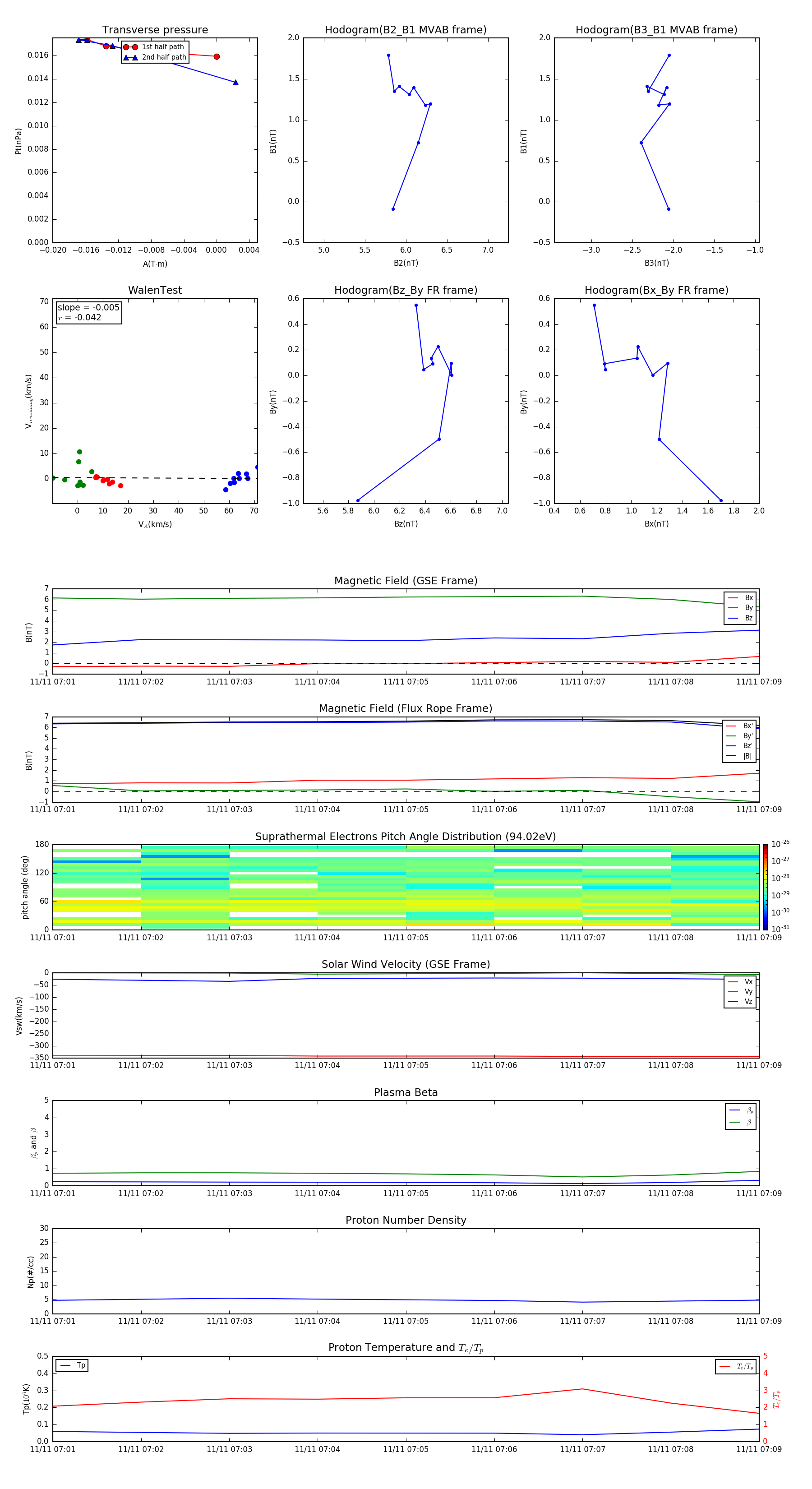
Flux Rope in 1997

Flux Rope Event 1997-11-11 07:01 ~ 1997-11-11 07:09 (9 minutes)


plot