HOME   LIST
‹–   –›

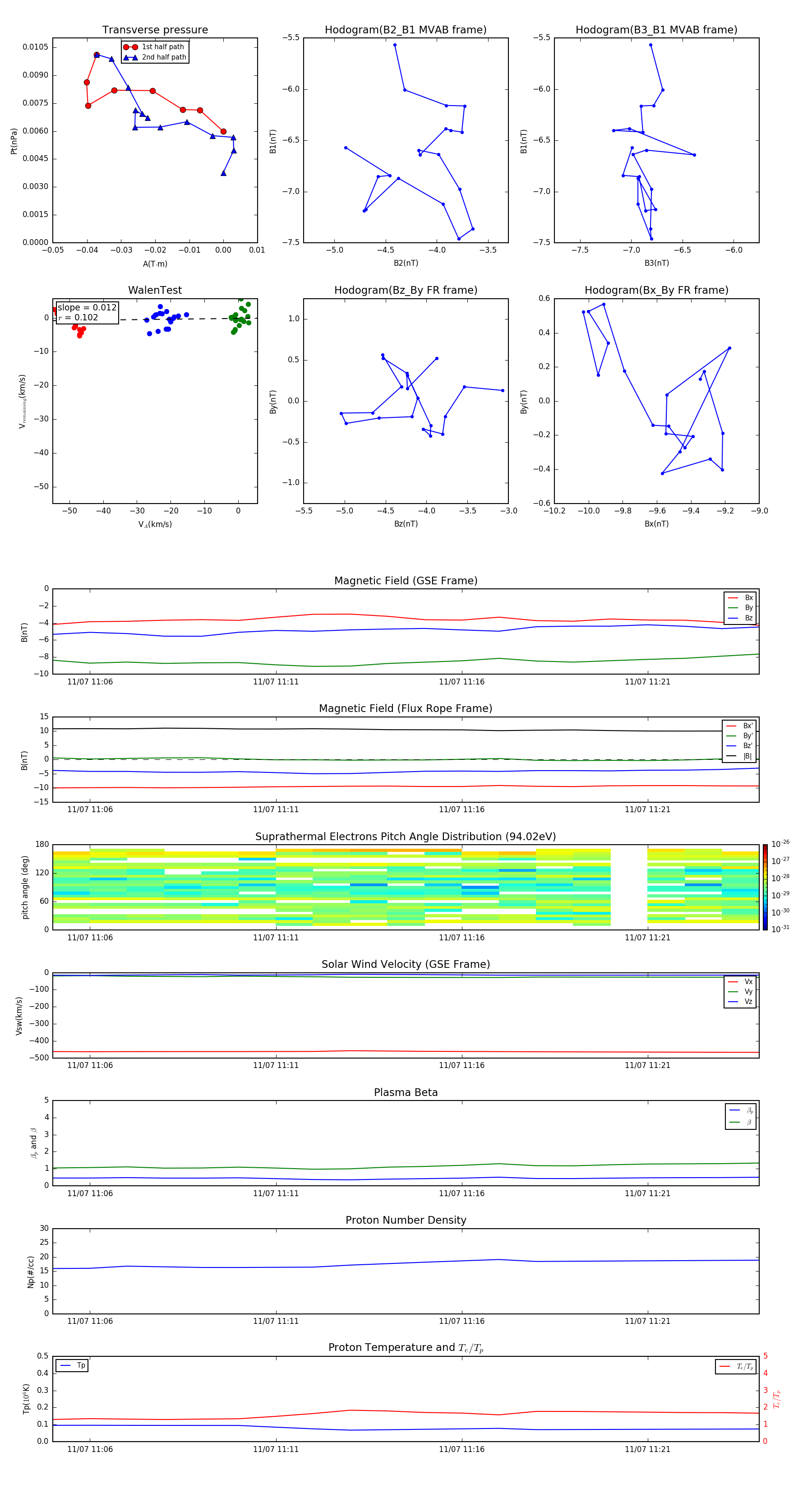
Flux Rope in 1997

Flux Rope Event 1997-11-07 11:05 ~ 1997-11-07 11:24 (20 minutes)


plot