HOME   LIST
‹–   –›

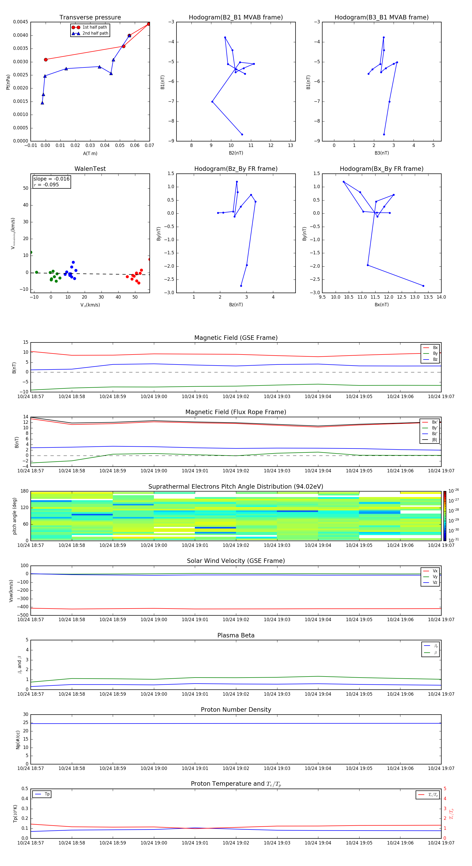
Flux Rope in 1997

Flux Rope Event 1997-10-24 18:57 ~ 1997-10-24 19:07 (11 minutes)


plot