HOME   LIST
‹–   –›

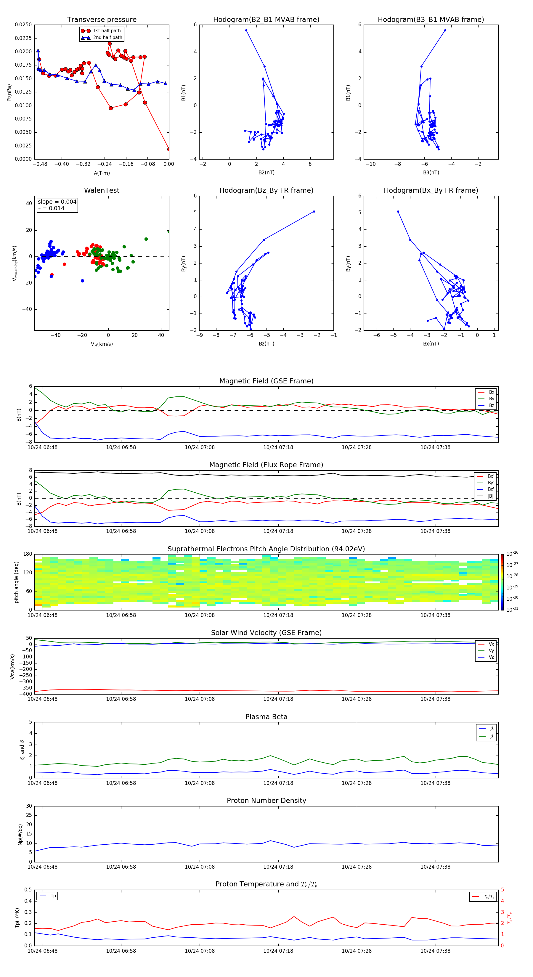
Flux Rope in 1997

Flux Rope Event 1997-10-24 06:47 ~ 1997-10-24 07:46 (60 minutes)


plot