HOME   LIST
‹–   –›

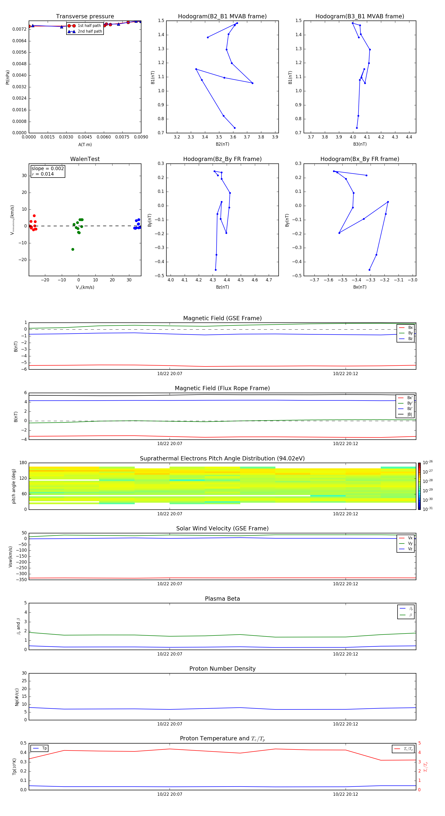
Flux Rope in 1997

Flux Rope Event 1997-10-22 20:03 ~ 1997-10-22 20:14 (12 minutes)


plot