HOME   LIST
‹–   –›

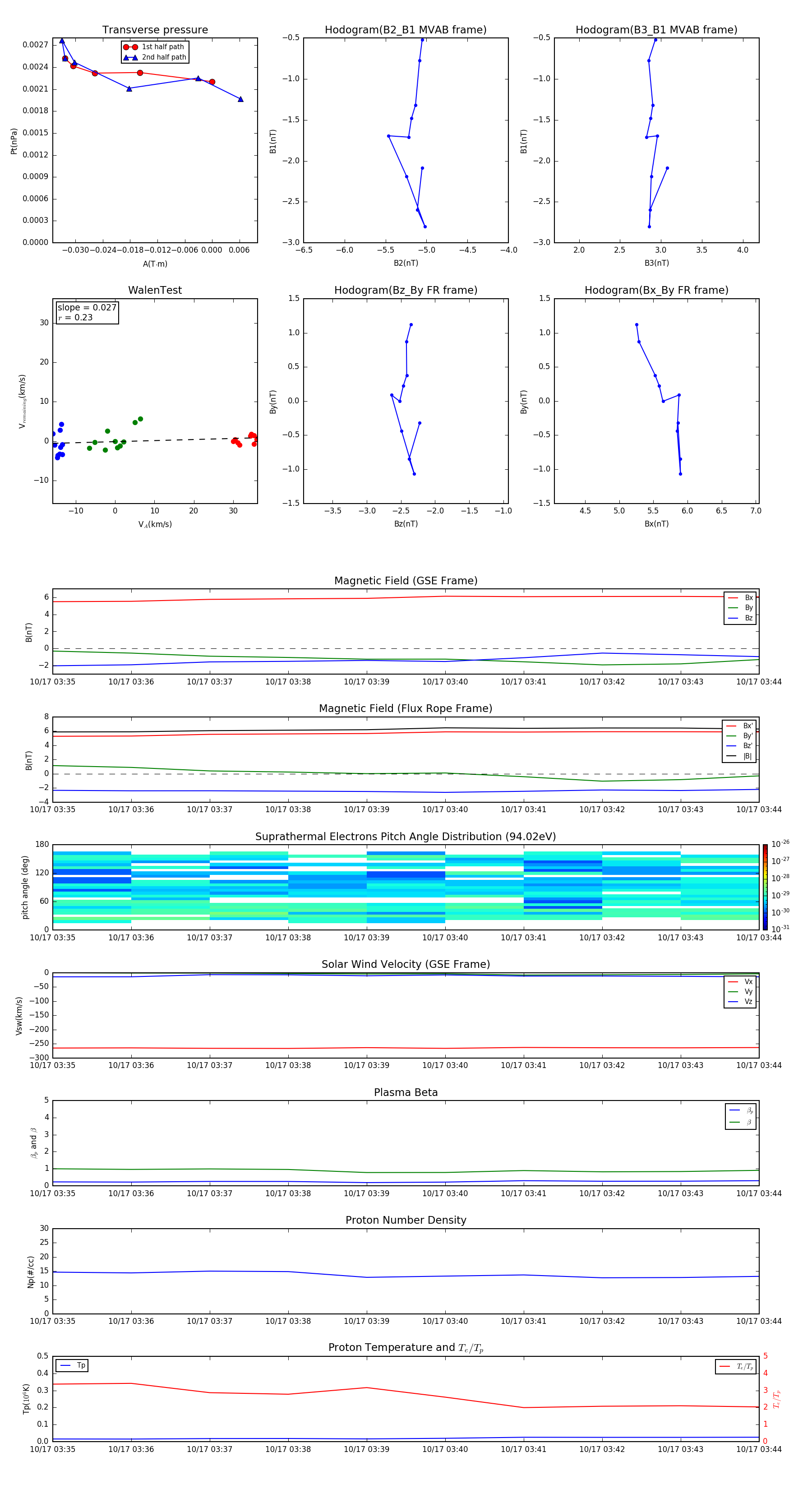
Flux Rope in 1997

Flux Rope Event 1997-10-17 03:35 ~ 1997-10-17 03:44 (10 minutes)


plot