HOME   LIST
‹–   –›

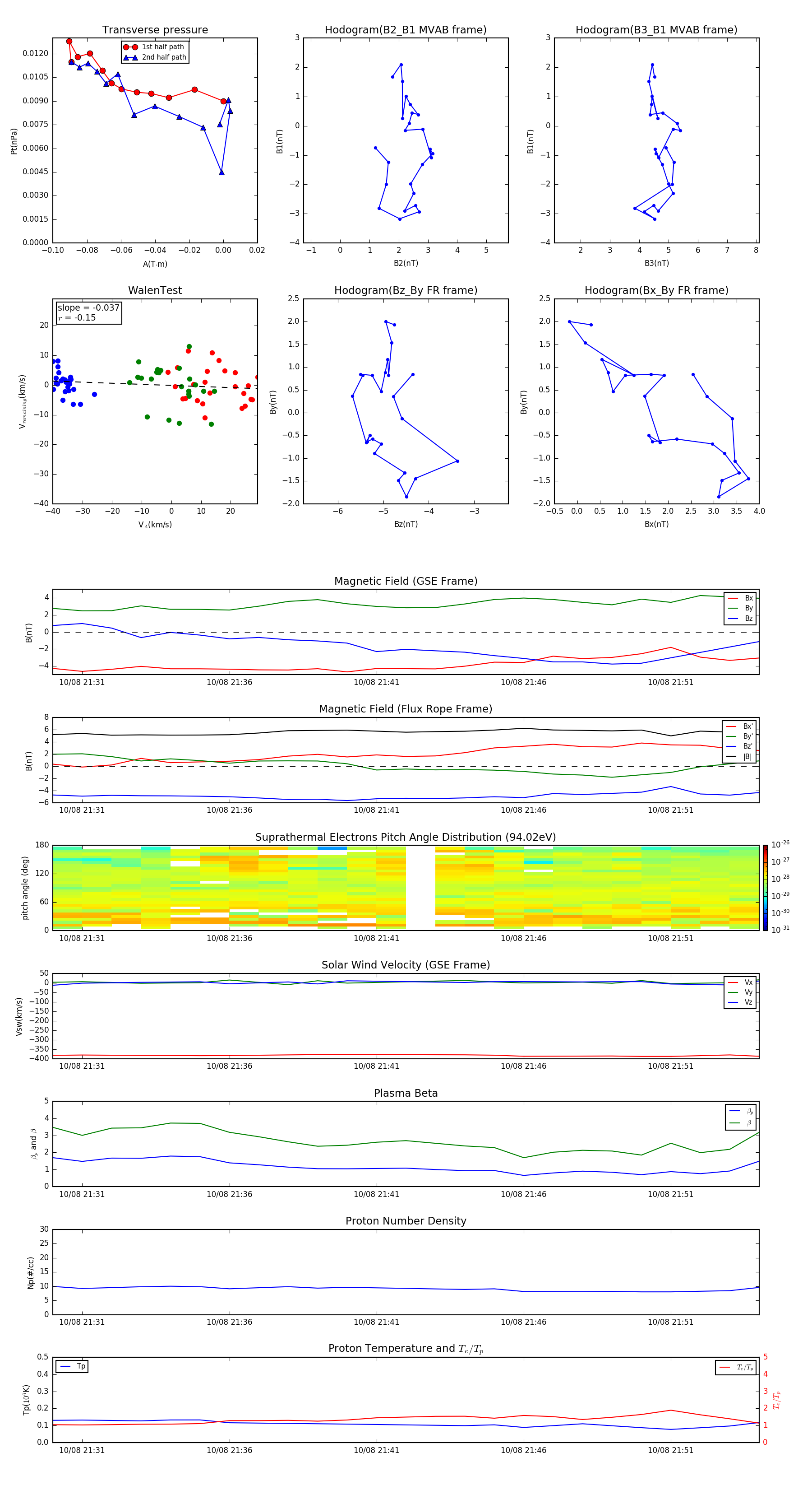
Flux Rope in 1997

Flux Rope Event 1997-10-08 21:30 ~ 1997-10-08 21:54 (25 minutes)


plot