HOME   LIST
‹–   –›

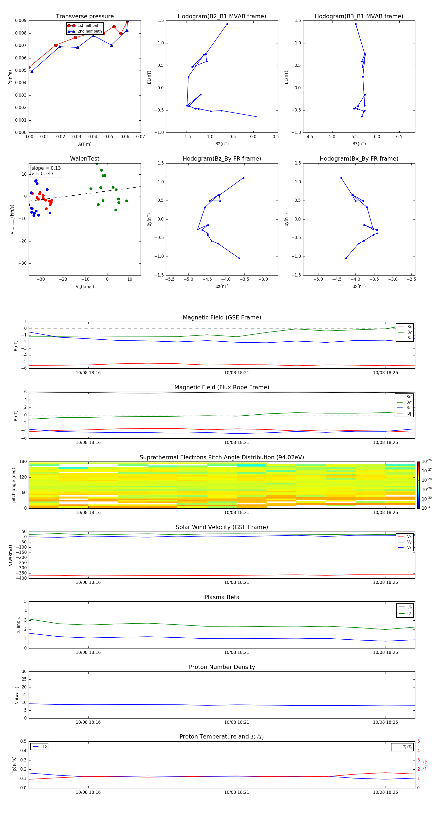
Flux Rope in 1997

Flux Rope Event 1997-10-08 18:14 ~ 1997-10-08 18:27 (14 minutes)


plot