HOME   LIST
‹–   –›

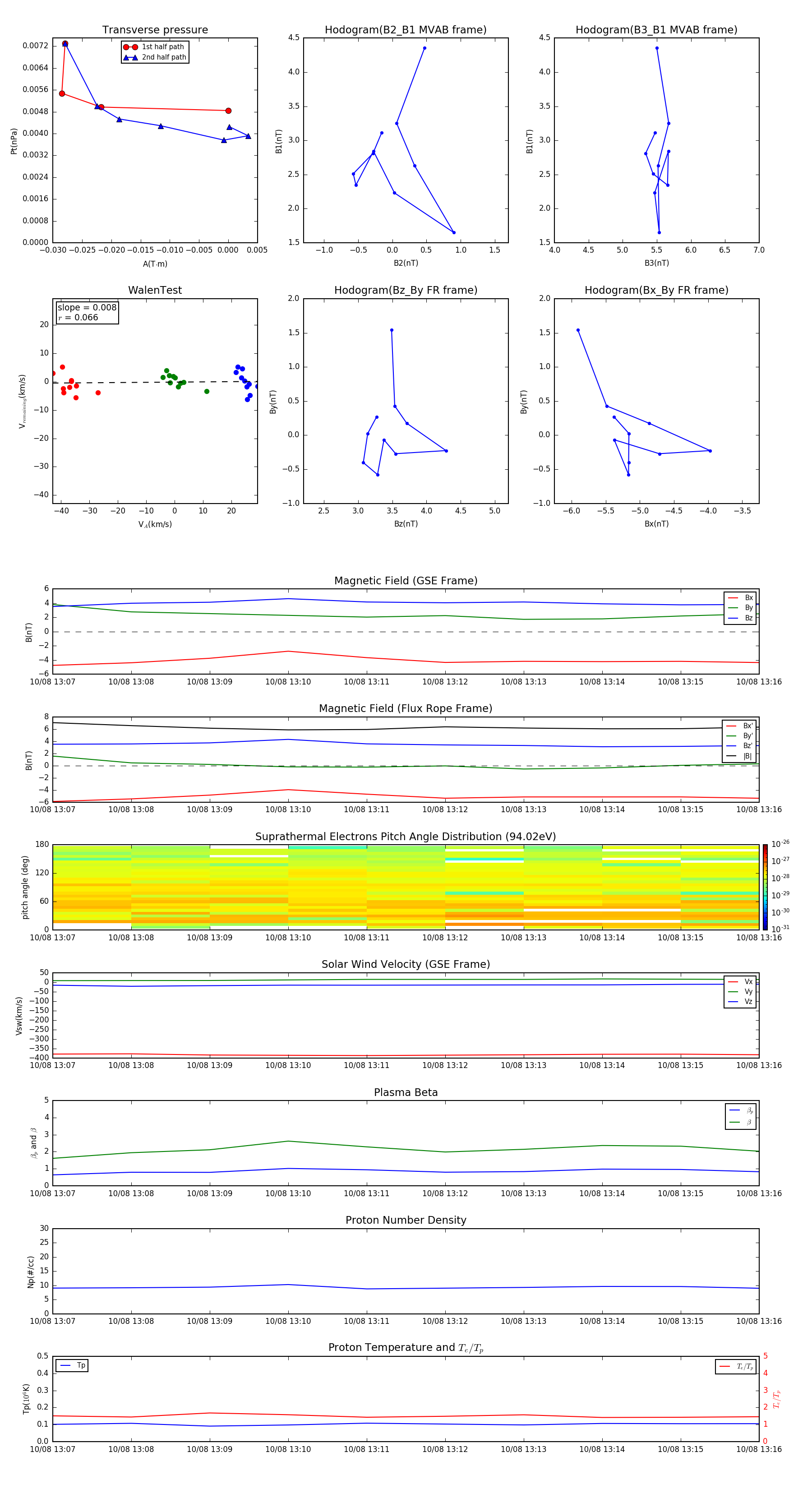
Flux Rope in 1997

Flux Rope Event 1997-10-08 13:07 ~ 1997-10-08 13:16 (10 minutes)


plot