HOME   LIST
‹–   –›

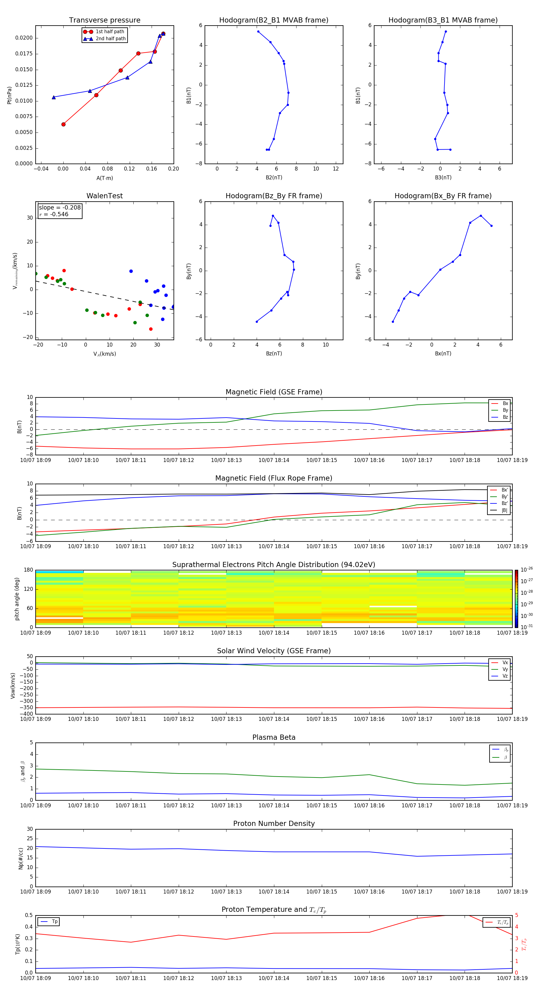
Flux Rope in 1997

Flux Rope Event 1997-10-07 18:09 ~ 1997-10-07 18:19 (11 minutes)


plot