HOME   LIST
‹–   –›

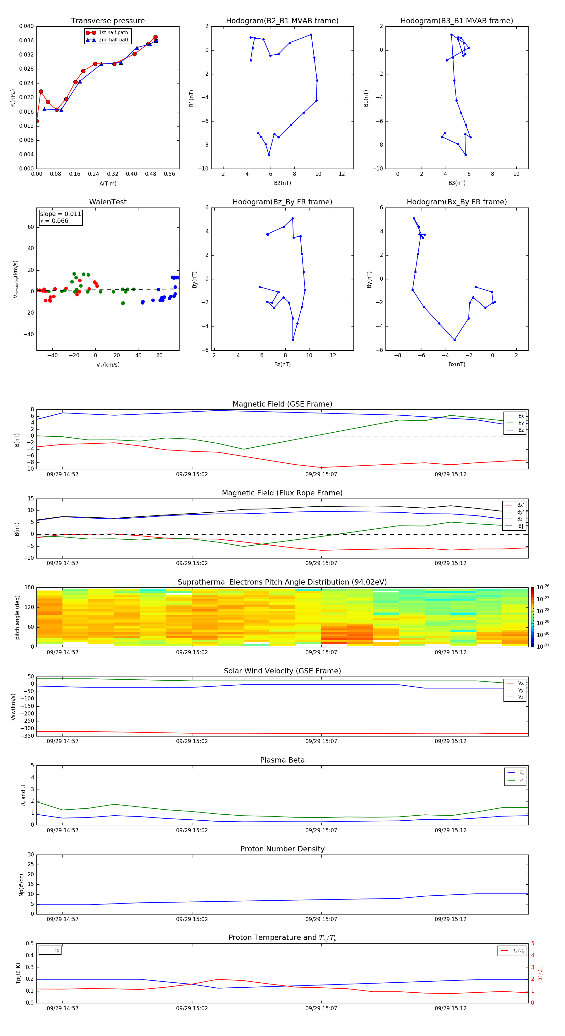
Flux Rope in 1997

Flux Rope Event 1997-09-29 14:56 ~ 1997-09-29 15:15 (20 minutes)


plot