HOME   LIST
‹–   –›

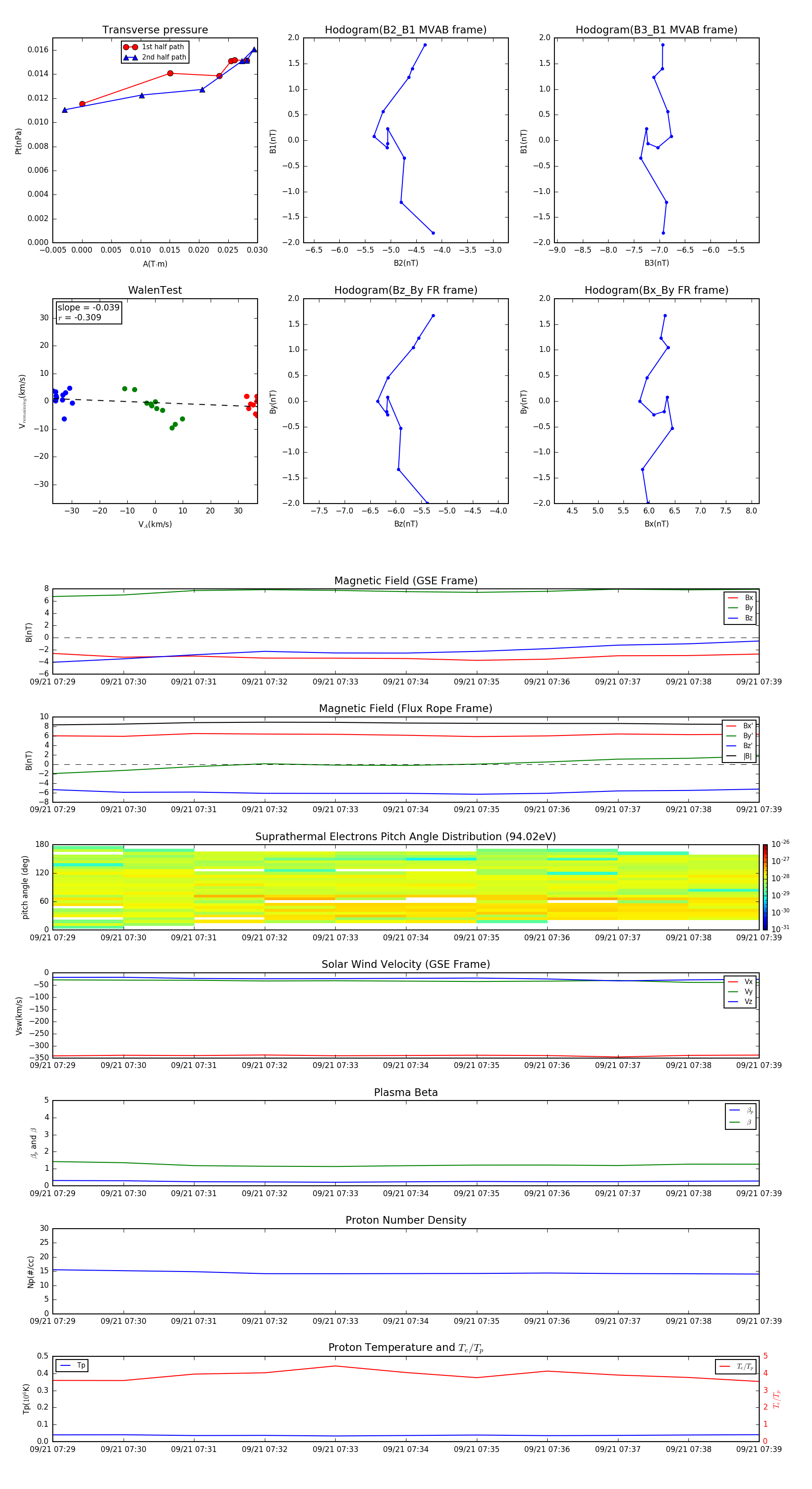
Flux Rope in 1997

Flux Rope Event 1997-09-21 07:29 ~ 1997-09-21 07:39 (11 minutes)


plot