HOME   LIST
‹–   –›

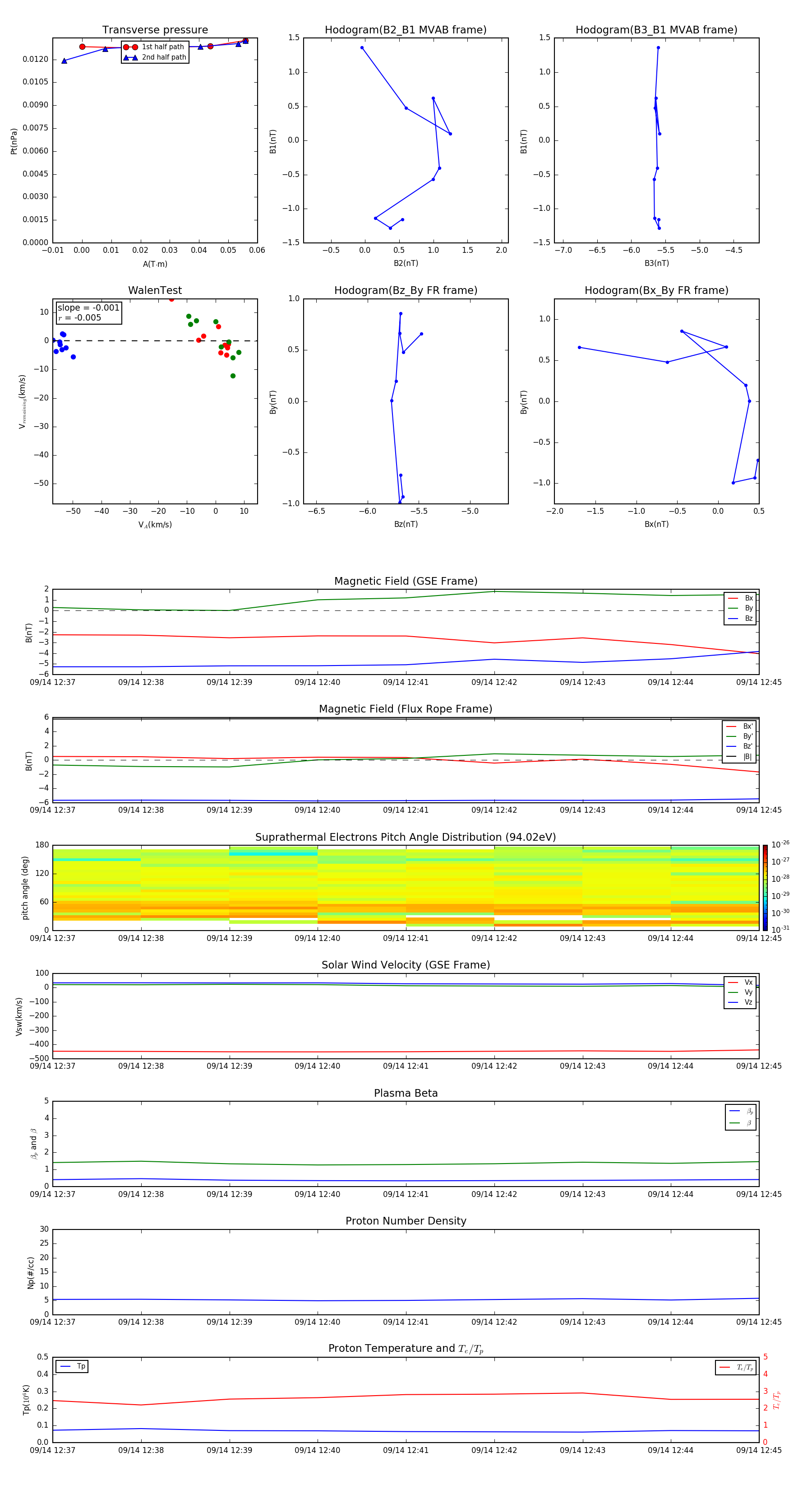
Flux Rope in 1997

Flux Rope Event 1997-09-14 12:37 ~ 1997-09-14 12:45 (9 minutes)


plot