HOME   LIST
‹–   –›

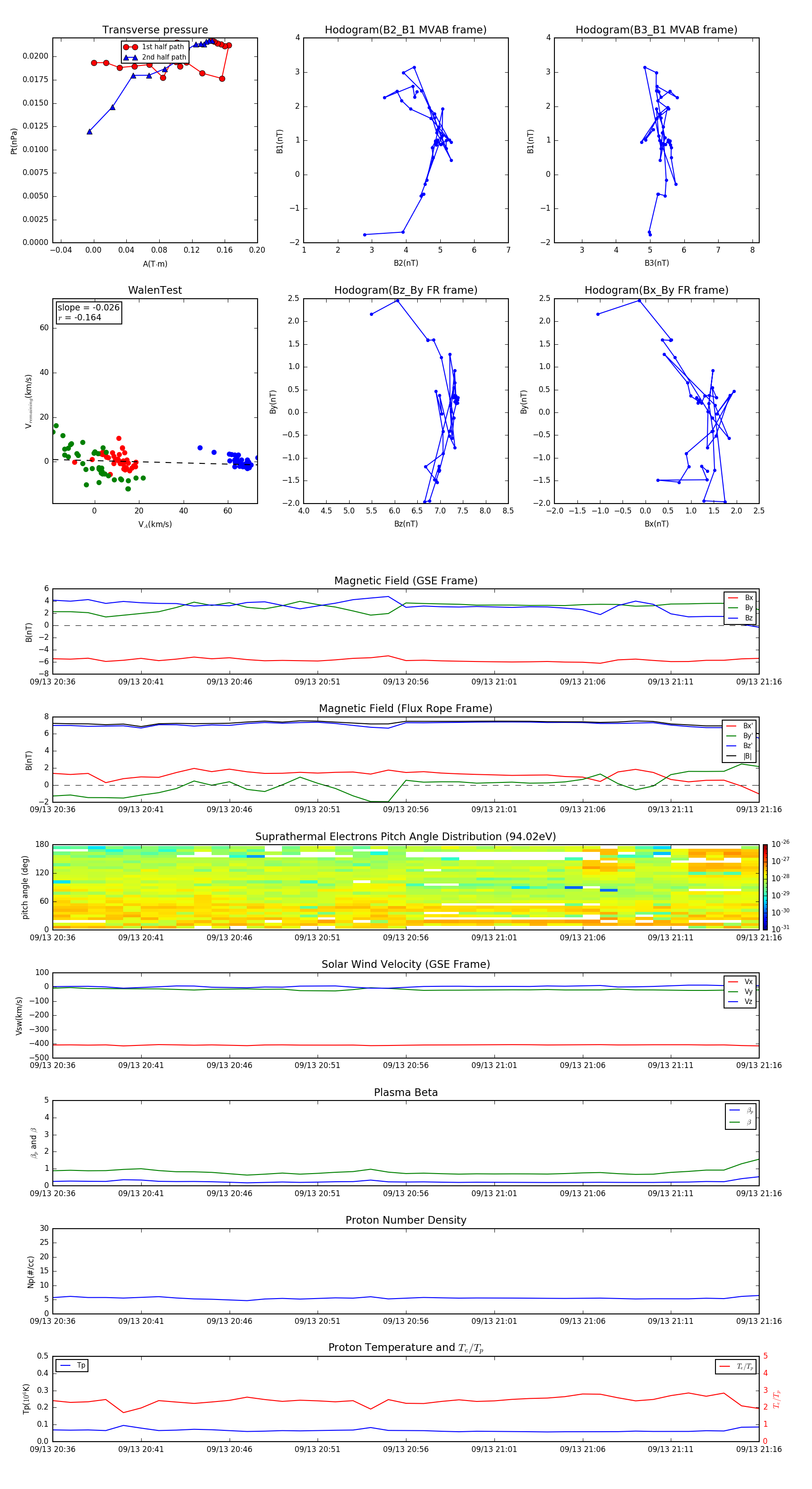
Flux Rope in 1997

Flux Rope Event 1997-09-13 20:36 ~ 1997-09-13 21:16 (41 minutes)


plot