HOME   LIST
‹–   –›

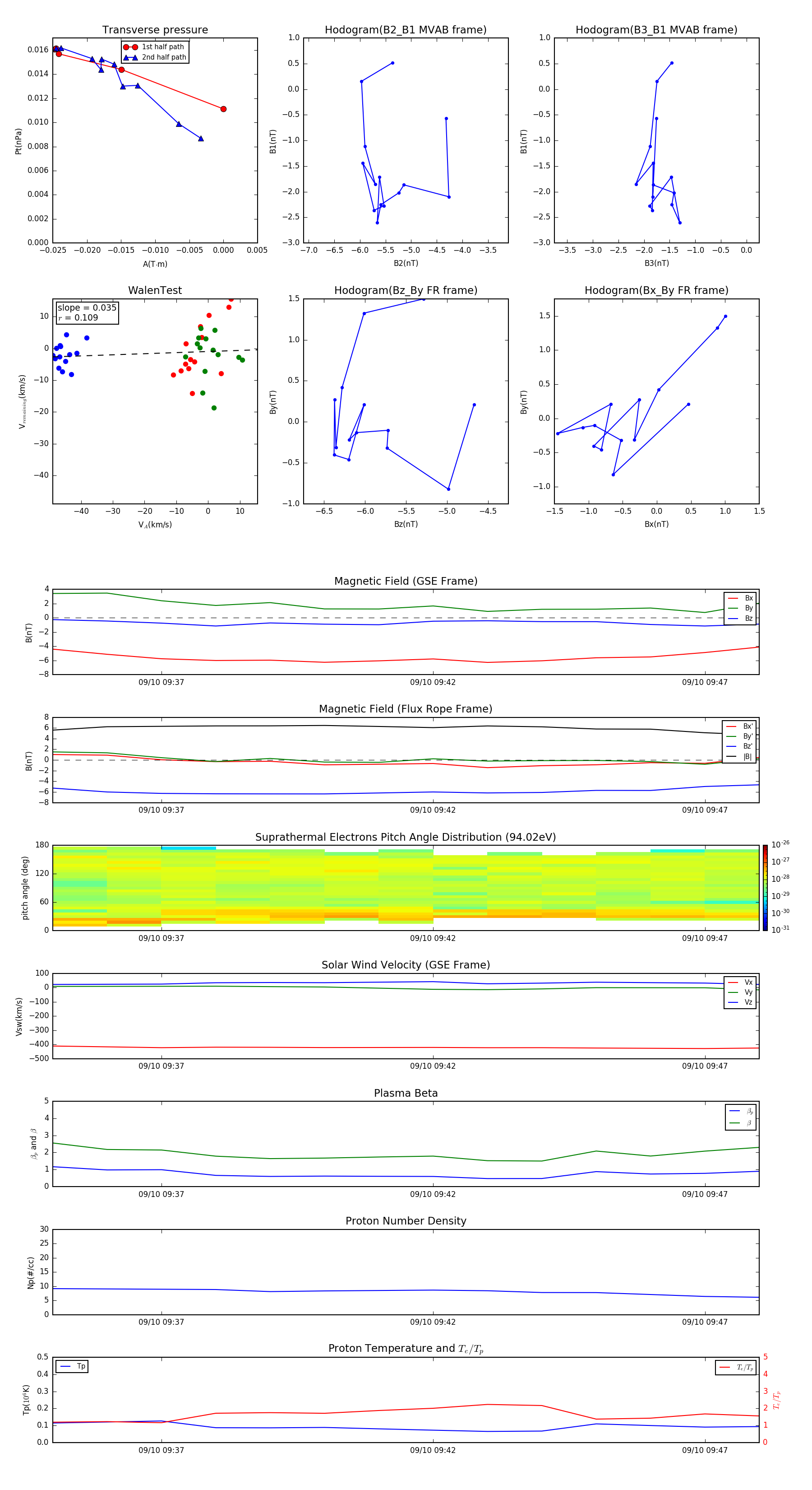
Flux Rope in 1997

Flux Rope Event 1997-09-10 09:35 ~ 1997-09-10 09:48 (14 minutes)


plot