HOME   LIST
‹–   –›

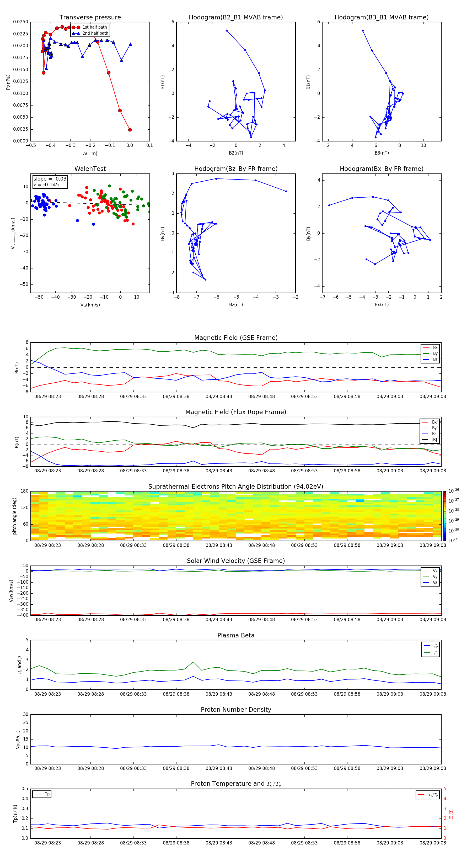
Flux Rope in 1997

Flux Rope Event 1997-08-29 08:21 ~ 1997-08-29 09:09 (49 minutes)


plot